《情报分析:结构化分析方法》乍一看,它像是写给情报机构、执法部门、军事系统或大型组织分析人员的专业手册,似乎和普通人的距离很远。书名里有 情报分析 四个字,天然带着一点冷峻、封闭、技术化的气息,仿佛讨论的是国家安全、反恐行动、间谍识别,和我们日常生活没有直接关系。
可真正读进去之后,你很快就会意识到,这本书讨论的根本不是 特工如何办案 这么狭窄的命题。它真正关注的,是一个几乎所有人都会反复遇上的难题:当信息不完整、局势不明朗、各方观点彼此冲突、而你又必须尽快做出判断时,你到底该怎么思考,才不至于被自己的思维惯性带偏?
- 开会时听到一个看起来很合理的方案,脑子里迅速生出 这就对了 的感觉;
- 看到几条相互呼应的信息,就忍不住觉得自己已经 看懂了全貌;
- 项目进展不顺时,很容易把问题归咎于某个显眼的原因,而忽略背后更复杂的连锁因素;
- 团队里出现分歧,你本能地追求 赶紧统一口径,仿佛只要意见一致,结论就更接近真相……
可问题恰恰在这里,人并不是因为不聪明才会想错。很多时候,恰恰是因为我们的大脑足够高效,足够擅长快速补全、快速归纳、快速下判断,所以才会在复杂问题面前掉进更深的坑里。
本书有趣的地方在于,它给你提供了一套系统的方法论,并不断提醒你这样一件事:聪明不能自动转化为可靠,经验也不会天然升级为洞察。
这本书的价值,在于它不迷信天才,不神化经验,更不鼓吹 高手凭感觉判断一切。它反复强调,真正可靠的分析,不是脑子里那一闪而过的灵感,而是把原本藏在脑海里的判断过程摊开、写清、摆到桌面上,经得起别人看,也经得起自己回头检查的一整套规范化流程。你可以有直觉,但不能把直觉直接当成结论;你可以先有判断,但必须允许一种比自己更冷静的程序来审问这个判断。
这一点,我认为在当下这个时代 —— 在大语言模型(LLM)技术日新月异的今天 —— 是相当重要的。当机器已经能在一秒钟内顺滑地生成海量看似严密的分析,甚至比人脑更擅长快速补全和自圆其说时,我们面对的最大危险,不再是得不到答案,而是被那些毫无破绽的流畅感直接剥夺了怀疑的本能。在这样一个算力可以轻易包装偏见的时代,这本书所倡导的,其实就是一套不可或缺的底层思维防御系统。
这一点,也是我耗费近大半年时间仔细阅读本书的原因。
这本书精准地回应了我内心深处最为关切的一个命题:在一个高度不确定、噪声泛滥、机器生成内容井喷,且情绪极易先行的复杂世界里,作为一个独立思考的个体,究竟该如何筑起护城河,捍卫自己最核心的判断力。毕竟,在知识可以无限廉价复制的今天,清醒、独立且结构化的逻辑推演能力,已然成为比以往任何时代都更为稀缺、也更为昂贵的顶级智慧。
这不是一本只写给情报机构的书
我读这本书时最强烈的感受之一,是它的适用范围远远超出了书名给人的第一印象。
当然,它的案例很多来自情报系统、执法机构、国家安全部门,背景也常常和危机评估、国际局势、对手意图、战略判断有关。但如果把这些表面的行业外壳剥开,里面其实是一套关于 如何应对不确定性 的通用方法论。
这套方法可以自然迁移到很多现实场景里。
比如商业决策。一个公司要判断某个市场是否值得进入,看起来是在分析行业、政策、竞品、供应链,实际上背后同样存在一整套认知风险:我们会不会只看到了支持自己扩张冲动的数据?会不会过度依赖过去的成功经验?会不会因为领导层已经对某个方向产生偏好,导致团队在证据还不充分时就开始自我说服?
再比如团队管理。一个项目延期,大家最容易做的,往往是迅速给出一个最像原因的原因——某个成员执行力不够,需求变更多,协同效率差,外部资源没跟上。可现实通常不是单一因果链,而是多个变量彼此咬合。你看到的是结果,但真正起作用的,很可能是那些被默认、被忽视、从未被写下来接受检验的前提。
甚至在更日常的层面,这本书也同样有价值。我们每天都在信息流里被推动着表态:某个公共事件是非如何,某条新闻意味着什么,某个趋势会往哪边走,某种说法到底靠不靠谱。人在这种环境下最容易出现的,不是信息匮乏,而是信息过量之后的判断幻觉——以为自己知道得很多,于是比实际更早地下结论,也比实际更难承认自己看错了。
正因为如此,这本书最动人的地方,不是它展示了多少专业技巧,而是它不断把一个行业内部的问题,变成了一个人人都逃不开的问题:当世界比你想象得更复杂时,你愿不愿意放弃一点自信,换来一点判断的可靠性?
我们为什么总觉得自己看明白了
人类的大脑并没有我们想象中那么可靠。这句话听起来像常识,但真正难的地方在于,大多数人都只在抽象层面同意它,一回到具体问题里,又会立刻恢复对自己的信任。我们会承认人会有偏见,但潜台词通常是“别人会,我不会那么严重”;我们会接受“直觉并不总准”,但往往又会补上一句“不过这次我大致能看出来”。
这种心理几乎是本书反复对抗的对象。
为了解释分析失误的深层心理根源,作者引入了心理学中占据主导地位的双重加工理论。作者指出,影响我们决策的思维过程分为系统一和系统二两种。
- 系统一(直觉思维): 它具有直觉、迅速、高效但无意识的特点,主要以已有知识和既往经验为基础。作者敏锐地指出,这种思维方式具有极大的吸引力,因为它不需要人们付出巨大努力就能快速做出判断。然而,它的致命弱点在于容易引起认知偏见和其他直觉错误,从而导致最终的分析失误。
- 系统二(分析思维): 它是缓慢的、慎重的,并且包含有意识推理的特征。
作者明确表示,批判性思维方法、所有的实证方法以及本书要讲的结构化分析方法,都属于系统二思维。结构化分析方法被开发出来的根本目的,就是为了去发现并克服系统一思维引起的各类认知偏见和直觉错误。这种基于心理学层面的拆解,让人深刻认识到,很多时候我们的误判并不是因为不够聪明,而是因为大脑的默认机制在偷懒。
前者(直觉思维)诱人得不得了。它快,省力,给人掌控感,还总能制造一种我已经抓到重点了的幻觉。你看到几条线索,它就开始自动拼图;你听到一种解释,它就迅速去找相配的经验;你面对压力,它就帮你把复杂局势压缩成一个最像答案的答案。它在很多场景里非常有用,不然人类也活不到今天。
可一旦问题进入高不确定、高复杂度、高冲突状态,这种思维方式就会暴露出它的危险:它太爱省事,也太会自我说服。
你会高估第一印象的价值,过度相信最早进入脑海的解释;你会寻找支持自己的证据,却很少认真对待那些让自己不舒服的反例;你会把对方的行为归结为他们的本性或恶意,却把自己的判断失误归结为外部环境;你会对复杂现象迅速抽取一个简化叙事,然后越来越舍不得放手。
更麻烦的是,这些错误并不会以我正在犯错的形式出现。它们通常是以我想得已经很清楚了的感觉出现。
这就是为什么书里有一句特别准确的断言:认知偏见最可怕的地方,不是它存在,而是它经常带着正确感出现。
也正因为如此,这本书并不满足于提醒读者要小心偏见。它更进一步指出,仅仅意识到偏见的存在,其实远远不够。就像你知道视错觉存在,也不意味着你从此不会看错。人对于自己的偏见,本来就比对别人的偏见迟钝得多。我们太擅长发现别人推理里的漏洞,却太不擅长怀疑自己正在沿着一条已经被情绪、经验和惯性提前铺好的路往前滑。
换句话说,单靠自觉,是打不过大脑默认设置的。
很多关于分析、判断、战略的叙事,都会不自觉地落向一种高手神话。仿佛真正厉害的人不需要复杂流程,不需要工具,不需要中间步骤,他们凭着多年经验、极强直觉和敏锐洞察,就能在混乱中一下子抓到关键。这种叙事很迷人,也很有戏剧性,但问题是,它太容易让人误以为:只要我见得够多、想得够快、感觉够准,就可以绕过那些看上去笨拙的结构化程序。
作者并不否认经验有价值,也不否认优秀分析人员会形成很强的判断敏感度。问题在于,经验本身并不自动可靠。经验会带来速度,也会带来惯性;会形成模式识别,也会加深思维定式;会提高效率,也会让人更难意识到自己正在重复旧框架。
你越熟练,越可能沿着大脑里已经被踩得很深的那条雪道往下滑。那条路因为走过太多次,显得特别顺畅,所以你更不容易怀疑它是不是已经不适合眼前这个新地形了。
这也是为什么,书里谈到真正成熟的分析时,强调的从来不是谁更有天赋,而是谁更愿意让自己的判断接受程序性的盘问。
在这个意义上,结构化方法并不是与直觉对立,它更像是直觉的审讯官。你当然可以先有一个感觉,可以先冒出一个猜测,甚至很多分析工作一开始都离不开这种快速生成的初步假设。可接下来,你不能因为这个假设来得太快、太顺,就直接把它升级为答案。你得让它进入一套更冷静的程序里,接受检验、对照、拆解和挑战。
这也正是结构化分析方法真正要介入的地方:它不是来赞美理性,而是来替理性搭脚手架的。
把隐秘的思考过程摊到桌面上
如果要用一句话概括这本书的方法论核心,那就是:
把原本藏在脑子里的判断过程外化出来。
这是一个听上去简单,实际却极其关键的动作。
我们平时做判断,很多环节都发生在脑内黑箱里。看到信息,联想到经验;联想到经验,生成解释;生成解释,再给证据分配轻重。整个过程速度极快,往往还伴随着我心里有数的主观确信。问题在于,只要它一直停留在脑子里,它就很难被别人检查,也很难被自己回头审视。
你甚至可能连自己到底用了哪些假设、忽略了哪些证据、偏爱了哪种解释,都说不清楚。最后你给出的只是一种结论态,不是推理态。
而结构化分析方法的价值,恰恰在于它强迫你把这些隐藏的步骤一层层写出来、列出来、画出来、摊出来。
- 你认为问题的关键变量是什么?写出来。
- 你默认了哪些前提?列出来。
- 你手上有哪些解释彼此竞争?摆出来。
- 哪些证据支持,哪些证据相冲突?逐条标出来。
- 你为什么更偏向其中一个解释?让别人看得见。
这一步的意义远不只是让过程更规范。它真正改变的是分析的性质。
原本那种只能靠个人威望、经验和直觉支撑的判断,开始变成一种可以被共享、被质疑、被修正、被协作的东西。你不再只是说“我认为”,而是在留下可追溯的推理路径。别人可以不赞同你的结论,但至少知道你是怎么走到这里的;你自己以后回看,也能发现当初是在哪个环节过早收缩了视野,或在哪个节点上高估了某条证据的分量。
这件事看起来像是增加了步骤,其实是在减少盲区。
在推广这类需要遵循严谨步骤的方法时,最大的阻力往往是太费时间。作者在这一部分直面了读者的这种现实困惑,并给出了有力的反驳。
首先,作者强调结构化方法绝不是用来代替直觉判断的,而是用来质疑和挑战直觉的。作者举了两个具体的例子来说明这一点:
- 关键假定检查法能够强制分析人员去发现并考虑更多附加的假定。
- 竞争性假设分析法则要求分析人员找出替代假设,并将注意力转移到证伪而非证实假设上。
针对没有充裕时间使用它们的普遍抱怨,作者认为这种批评是站不住脚的,原因有以下几点:
- 许多方法在实际使用时所需要的时间都很短。
- 一旦学会了这些方法,它实际上会节省分析人员的时间,尤其是在课题刚刚开始、分析人员犹豫如何着手时,它能让工作更有效率。
- 由于运用结构化方法形成的结论其背后的推理过程更加透明,这会让管理者和编辑的审查速度大大加快,从而缩短了整个协调进程,最终更加节省时间。
所以,真正耗时间的,往往不是多花十分钟把假设列清楚,而是后面花十天去为一个一开始就站不稳的判断擦屁股。
当然,作者也保持了理性的克制,他坦言不存在一个永保正确的公式,仅有方法本身无法确保准确性。这些方法必须与扎实的专业知识、富有想象力和爱探究的头脑相结合,并在良好的组织环境中才能发挥最大效用。
当分析从单打独斗走向协作
如果说把思考过程外化解决的是个人判断的黑箱问题,那么这本书讨论的另一条线,则是分析工作正在越来越明显地从个人劳动转向协作劳动。
这一点放在今天看,尤其有现实感。
问题越来越复杂,几乎没有哪个重要判断只靠单一学科、单一视角、单一岗位就能完成。国际局势如此,商业环境如此,组织决策如此,复杂项目更是如此。信息分散在不同人、不同部门、不同系统、不同经验层里,谁也不可能独占全部拼图。
可协作并不天然等于更高质量。很多时候,团队讨论反而会带来新的问题:有人声音太大,有人不敢说话,有人太早定调,有人只会附和,多数人为了效率迅速靠拢一个看起来差不多的结论,最后形成一种表面上的一致,却把真正有价值的少数意见压在下面。
这本书特别敏锐地看到了这一点。它不是浪漫地歌颂协作,而是不断提醒你:没有结构的协作,很容易退化成带有人际权力色彩的集体误判。
也正因此,结构化方法在团队中的价值,往往比在个人层面还大。
因为当步骤被明确下来,讨论就不再只是谁更会说。它开始围绕一个共同的外部对象展开:同一张矩阵、同一张图表、同一套假设清单、同一组替代情景、同一批需要解释的证据。大家争论的不再只是立场,而是证据与假设之间的关系,是某一步是否跳得太快,是某个变量是否被忽略。
这种变化看似只是把会议从口头交流变成了更有结构的协作,实际上它在悄悄改变团队里的权力分布。
- 强势人物的先发优势会被削弱一些;
- 沉默者的意见更容易被制度性地纳入;
- 分歧能更早暴露,而不是等到成稿阶段才通过协调被迫缝合;
- 团队也更容易围绕问题本身,而不是围绕个人立场,展开真正有内容的争论。
我觉得这是这本书特别有现实意义的一点。它其实不只是一本讲分析方法的书,也同时涉及到怎样让团队更诚实地思考。
创建一个系统二思维的分类法
这本书并没有停留在直觉不可靠这类大而化之的提醒上,作者很快把重心放到了一个更务实的问题上:既然直觉容易出错,那我们到底靠什么来补救?
给思维贴标签
在日常的工作与生活中,我们极少去深究自己究竟是用什么具体路径得出的结论。同样地,绝大部分情报分析人员在组织分析脉络时,也大多依赖于存在脑海中的直觉判断 。但作者敏锐地指出,要想把一门经验手艺推向成熟的学科,建立分类法是必经之路 。
作者借用了生物学家林奈的物种分类法和化学家的元素周期表来生动地打比方 。 作者认为,只有通过识别、命名,并将具有共同要素的对象编入相关的组别中,我们才能真正定义并掌控一个知识领域 。在这本书面世之前,虽然学术界对预测、运筹学甚至可视化工具等领域的方法进行过分类整理,但却始终没有人为情报分析方法建立过一套系统的分类法 。作者坦言,建立这套分类法的初衷非常质朴和务实:为了更好地理解这些结构化方法是如何提升分析产品质量的,并帮助分析人员在面对具体难题时,能够迅速比对并挑选出最佳的解决工具 。此外,统一术语标准还能极大地促进跨机构、跨国界的协作交流 。
四种分析途径
关于情报分析究竟是一门需要天赋与灵感的艺术,还是一门严谨的科学,业界一直争论不休 。对此,作者倒是给出了一个极具包容性的论断:它兼有艺术和科学两个范畴的特点。因为情报分析涉及人类认知能力的整个范围,不可能简单粗暴地将其归结为其中一类 。
基于这种宏大的认知,作者不仅区分了定性与定量,更将慢速、有意识推理的系统二思维拆解为了四大类截然不同的方法论途径 :
- 批判性思维:作者借用专家杰克·戴维斯的定义,认为这是将科学探索的过程和价值应用到战略情报特定环境中的方法 。善用此法的人绝不会盲目动笔,而是会主动停下来反思受众是谁、核心问题是什么,并不断地检查关键假定、刻意寻找能推翻自己观点的反面数据 。
- 结构化分析:这正是贯穿本书的核心。它是一种循序渐进的过程,最大的特点是将隐秘的思考过程外化,让别人可以逐条审查和批判 。作者强调,这不仅能减少个人的认知局限,还能让参与者尽早接触到发散或冲突的观点 。更友好的是,未曾学过统计学或高等数学的分析人员也能熟练掌握这些方法 。
- 准定量分析:当面临缺乏客观实证数据的窘境时,这种方法就成了救命稻草 。作者解释道,它主要依靠专家意见(比如专家对关键变量进行高、中、低的主观评级或给出主观概率)来填补数据空白,并将其融入更大的模型中,去预测政治动荡或立法辩论结果等复杂现象 。
- 实证分析:这是最讲究硬数据的类别,主要处理由各类传感器搜集来的、可以计量的定量数据,常用于武器系统分析等精密领域 。
作者明确表示,这四类方法绝无高下优劣之分 。在应对真实的复杂项目时,综合运用多种方法才应该是常态 。哪怕是最高度定量的技术分析,其背后也离不开运用批判性思维或结构化分析来处理对意图和能力的假定前提 。
在传统的分析模式下,分析人员往往把直觉判断和专业知识结合在自己的脑海里,倾向于认为自己拥有该分析产品的所有权。但正如作者所警告的,这种孤军奋战极易落入书中描述的种种认知陷阱 。结构化分析的魔力就在于,它不仅能被单个分析人员使用,更能在团体合作中释放出最大价值 。它像是一套标准化协议,引导不同背景的专家开展对话,让大家在早期就接触到替代的思维模型,从而有效避免小型团队中极易滋生的团体迷思 。它本质上已经升华为一种打破知识壁垒、促进信息共享和团体学习的高效机制 。
为了让这套庞杂的体系真正落地,发挥实战效能,作者将结构化分析方法进一步细分为了八大类型 :分解与可视化(第四章)、观点生成(第五章)、情景与指标(第六章)、假设生成与检验(第七章)、因果评估(第八章)、质疑分析(第九章)、冲突管理(第十章)以及决策支持(第十一章) 。 作者进行这种深度细分的根本目的,就是为了把不同的方法类别与常见的分析任务精准地对应起来 。这样一来,当分析人员在某一个环节卡壳时,就能像在外科手术中呼叫器械一样,准确无误地选出最对症的那一把工具 。
选择正确的分析方法
书里整理了很多种结构化分析方法。第一次接触时,很容易产生一种下意识的反应:这也太多了,真有必要全学吗?
作者并没有把海量方法包装成一种必须追求的专业气质,而是明确地说,并不是每个人都需要把所有方法都练到熟。我很喜欢这种务实。因为方法论写作很容易掉进另一种形式主义:前面批评直觉太随意,后面却变成了对流程的过度崇拜,仿佛只有掌握全部工具、完整走完全部程序,才算真正做了分析。这当然不现实,也容易把方法变成一种表演。
不过,作者紧接着划定了底线——有几项核心方法是必须熟练掌握的,因为它们使用频次极高,且能通吃战略、战术、执法、商业等几乎所有领域 :
- 启动阶段: 使用结构化头脑风暴来快速拉出变量或假设的清单 。如果团队里有强势领导在场,为了保护少数派声音,则可以悄悄切换成名义团体法。接着用交叉影响矩阵法把这些变量之间的关系理清,帮团队打下共同的认知地基 。
- 推进与验证: 在填补信息空白时,关键假定检查法能逼着我们把藏在潜意识里的默认前提挖出来拷问 。而为了防范未来,设定指标法能够帮我们捕捉到局势变质的早期微弱信号 。最让人赞叹的是竞争性假设分析法,它运用了极其冷峻的科学逻辑:不去寻找证据来证实你偏爱的假设,而是利用证据来证伪,活到最后的才是最可能的真相 。
- 反思与防崩盘: 方案做完就万事大吉了吗?作者强烈推荐事前分析法和结构化自我批判法 。强迫自己穿越到几年后,假设任务已经彻底搞砸,然后回头反推到底哪里出了错。这种视角的转换,往往能惊出一身冷汗,从而救人于水火。再加上若则分析法,替决策者提前预演那些出人意料的小概率事件 。
磨刀不误砍柴工。许多方法看似起步慢,但能避免后续反复推倒重来,从长远看反而是极其节省时间的 。然而,在面对当天必须交差的突发报告时,确实没时间去组建团队走完一套完整的结构化流程 。这种情况下怎么办?答案是把方法内化为习惯 。作者总结了思维大师在极限施压下的5种本能反应:
- 知道何时质疑关键假定: 无论是会议室里大家默认的共识,还是貌似合理的推断,大师总是会多问一句是不是或为什么。
- 永远备有替代解释: 绝不在一棵树上吊死。面对新情况,如果想不出其他替代解释,大师会直接判定自己的首要假设是错的,以此来对抗可怕的证实偏见 。
- 像猎犬一样寻找不一致的数据: 作者强调,虽然这最难,但却是最节约时间的习惯 。一条坚实的相反证据(比如不在场证明),能瞬间毙掉一个费时费力的假设。
- 死磕关键驱动力: 在一团乱麻中,第一时间揪出能解释事件演变的核心引擎,借此生成替代情景,防止被打个措手不及 。
- 跳出来看大背景: 越是时间紧迫,越容易一头扎进数据堆里只见树木不见森林。大师会强迫自己停下来反思:用户到底需要什么?这个问题真正的大背景是什么?
这些习惯不是看书就能学会的,必须在平时压力较小时,用核心方法反复处理实际问题,通过千锤百炼形成肌肉记忆 。
值得警惕的一点是,很多人一辈子都在用大学时代学的那一套,或者只用自己最顺手的工具。作者引用了心理学家马斯洛那句著名的讽刺:如果你唯一的工具是榔头,你易于把所有的问题都看成是钉子。 这种路径依赖,是对复杂现实的粗暴降维。
分解与可视化
大多数人的脑子里能够随时使用并同时思考的信息量是有限的。 作者生动地比喻道,即便是做一个简单的利弊权衡,如果清单太长,我们也会在利与弊之间来回摇摆,顾此失彼。更何况情报分析人员面对的是包含无数相互影响变量的复杂问题!
为了解决这个内存不足的问题,作者抛出了两件法宝:分解和可视化。分解就是把大问题拆成小零件,各个击破;可视化则是用纸笔或屏幕把各部分的联系画出来。正如情报大师霍耶尔所言:“分析就是把信息分解成各个组成部分。”这不仅仅是技术的改变,更是思维方式的降维打击。
启动、再定义与梳理
在具体的工具介绍中,作者首先推荐了一系列用于破冰和启动的方法。
- 启动清单法 & 用户清单法: 很多分析人员习惯接到任务就立刻埋头苦干,但这往往会导致后续的任务蠕变。作者强调,在动手前花点时间问自己几个关键问题(比如:谁是主要用户?他们真正关心什么?有哪些替代解释?)能省下大麻烦。用户清单法更是直击靶心,要求分析产品必须像量身定制的西装一样,贴合受众的真实需求和消化能力。
- AIMS法: 这其实是写作构思的四要素——用户(Audience)、问题(Issue)、信息(Message)和情节(Storyline)。如果能在进电梯的1分钟内把电梯演讲说明白,你的报告才算真正有了主心骨。
- 问题再定义法: 很多时候,我们找不到答案是因为问错了问题。作者教我们通过改述、连问为什么、扩大焦点、缩小焦点、转移焦点、反转角度等策略,把那些过于宽泛、模糊或带有误导性的问题,打磨成犀利的探针。比如把“巴基斯坦总统有多腐败?”扩大为“整个巴基斯坦政府有多腐败?”视角瞬间就开阔了。
分类、排序与时间线
面对海量的数据,如何让它们开口说话?
- 大事记表与时间表法: 这是理清事件脉络的利器。沿着时间轴排布事件,分析人员能敏锐地发现关键事件之间不合理的时间间隔,或者识别出导致结果的因果链条。它不仅能预测未来,更是事后复盘、查找失误的绝佳工具。 * 分类整理法: 当信息像一团乱麻时,将其归入不同的电子数据表列中(如人物、时间、地点等)。作者有一句非常精辟的断言:“优秀分析人员会注意到趋势,而分析大师会注意到异常。”通过分类,那些原本隐藏的模式或反常现象就会浮出水面。
- 排序、评分和区分优先次序法: 头脑风暴后往往会产生一堆好点子,怎么选?排序式投票法最快捷;成对比较法能精确显示各项之间的差距;而加权排序法则最为严谨,它要求设定标准并赋予权重,用理性的算式压制主观的冲动。
矩阵与维恩图
- 矩阵法: 它是展现变量关系的万金油。书中展示的国家安全观演变矩阵令人印象深刻。它将威胁来源与处置机制放入二维坐标中,清晰地展现了国家安全从关注民族国家冲突向应对系统性挑战的跨度与张力。
- 维恩分析法: 这个我们在中学数学里就学过的圆圈图,也是检验逻辑漏洞的神器。 它可以直观地展示概念之间的包含、排斥或交叉关系,毫不留情地揭穿“犬科动物是猫科动物”这类无效推理,更能帮分析人员深挖诸如“赞姆比亚国有企业投资”背后隐藏的复杂子集与边界问题。
流程与社交映射
随着分析的深入,当线性的逻辑已经明显不够用了。
- 网络分析法: 在反恐和执法中,这是揪出幕后黑手的必杀技。通过梳理海量的通话或交易记录,把人、物、事件作为节点连接起来。不仅能找出核心圈,更能通过分析程度中心性、中间中心性和接近中心性,精准定位出网络中的接连器、中间人和情报枢纽。
- 思维图和概念图法: 如果说网络分析是画出敌人的阵型,思维图就是画出自己大脑的经络。它不仅是会议记录的绝佳方式,更是团队拉齐认知、激发创新的可视化共创过程。
- 流程图和甘特图: 当需要监控一个长期且复杂的计划时(比如恐怖分子的袭击准备),甘特图能把所有并行和顺序任务平铺在时间表上。一旦掌握了这个模板,任何轻微的数据异常都会立刻在图表上亮起红灯。
这些方法的共同特点,是把原本难以同时持有的复杂信息,转移到纸面、白板或屏幕上。它们不是替你思考,而是把你的思考从内存限制里解放出来。我们之所以以为自己想明白了,只是因为我们不再继续想了。而一旦把问题真正展开,你才会发现原来还有那么多没被处理的线头。不是为了制造复杂,而是为了防止你在复杂面前过早宣布自己已经理解。
观点生成
“想象力比知识更重要。知识只能描述我们知道或理解的一切,而想象力却可以概括我们尚未发现或创造的一切。”
作者借用爱因斯坦的这句名言,为枯燥的情报分析注入了一丝浪漫色彩。然而,紧接着作者就话锋一转,将我们拉回了冷酷的现实:在真实的工作场景中,单纯依靠个人的天马行空往往会演变成灾难。当人们面对复杂难题急于寻找答案时,大脑会本能地偷懒,从而引发团体迷思、提前做出结论或是思维无序等一系列认知偏见。
作者并非要扼杀想象力,而是试图通过一套严密的结构化程序,把不可控的灵感乍现,转化为可以稳定量产的工业流程。本书展示了在项目早期如何科学地生成观点,这不仅是一套情报工具,更是一份极其精彩的团队协作心理学指南。
重新定义头脑风暴
一提到头脑风暴,许多人脑海中浮现的往往是一群人喝着咖啡、在会议室里热烈插话的场景。但作者极其冷静地指出,那不是真正的头脑风暴,充其量只是一场闲聊。为了对抗人类在群体交流中的弱点,作者引出了三种层层递进的结构化策略。
首先是 结构化头脑风暴。作者为这种会议设定了严格的规则:必须有主持人,必须提供大量的即时贴,并且在某些阶段绝对禁止交谈。 这种看似压抑的沉默,恰恰是为了保护那些微弱但珍贵的火花,防止人们被最初的几个强势观点带偏(即克服重视第一印象的陷阱)。经历过发散思维的混乱后,再通过把即时贴分组排列,完成趋同思维的收敛。
但是,如果大家不在同一个地方,或者会上很容易出现“别人一开口,我就忘了自己要说什么”(作者称之为“产生式阻碍”)的尴尬情况怎么办?作者顺势推出了 虚拟头脑风暴。借助网络工具(比如 AI 大模型)进行同步或异步的交流,甚至可以采用匿名形式。这种物理距离和身份的隐藏,往往能卸下参与者的心理包袱,从而激发出原生态甚至政治不正确,但极具价值的深刻见解。
最后一种是 名义团体法。但凡有过在职场的经历,就一定会对作者描述的痛点心领神会:当团队里有一位强势的领导,或者某个喋喋不休的刺头时,新人的声音往往会被彻底淹没。为了防止会议被个人操控,作者提出了一种强硬的轮流发言机制——每个人每次只能提一个观点,直到所有人的脑汁都被榨干为止。这种看似死板的循环,本质上是对会议话语权的一次强制性平权。
提出好问题,胜过一百个烂答案
在梳理完如何挤出观点后,作者抛出了一个极其反直觉的工具 —— 星爆法。
在日常工作中,当我们遇到危机或接到任务时,第一反应总是“答案是什么?”。但作者认为,提出正确的问题,才是找到正确答案的先决条件(问题的关键是找到关键的问题,致敬伟大英剧《是,大臣》)。星爆法的核心逻辑,就是强迫团队暂时停止寻找答案,而是围绕着焦点事件(如书中举例的“地铁生物制剂袭击”),从何人、何事、如何、何时、何地、为何这六个维度,进行疯狂的提问轰炸。
这种方法极大地拓宽了分析的视野。它就像是一个雷达,在向四周发射探测波,确保我们在寻找答案之前,没有遗漏任何一个关键的调查盲区。
让隐藏的因果链浮出水面
等观点有了,问题也有了,新的麻烦又出现了:信息太多,变量太杂,墙上贴满了即时贴,人人看着都觉得好像很丰富,但谁也说不清到底该从哪儿下手,此时就轮到使用 交叉影响矩阵法 —— 把所有关键变量列出来,然后一个个去问,它们之间到底是什么关系。变量 A 会加强变量 B,还是削弱变量 B?变量 B 反过来又会不会改变变量 A?这些关系一旦被摊开,原本混乱的信息堆,才开始显出结构。
这个过程的精妙之处在于,它逼着分析团队去正视那些往往被忽略的隐性关系。有时候,单独看两个变量都没什么威胁,但当矩阵交叉点上显示它们会彼此极度增强时,这就意味着形势可能在一个不可预知的方向上发生雪崩。作者强调,填写这个矩阵的过程本身,就是一次极其宝贵的团队深度学习体验。
穷尽未知
有些问题并不是信息很多,而是信息太少;不是变量太清楚,而是连边界都模糊。面对这种局面,人最容易做的事有两种:要么缩回熟悉的经验里,只谈自己能理解的那一部分;要么干脆认命,觉得“这种事谁能想得到”。
形态分析法就是冲着这种想不到去的:把一个复杂问题拆成几个关键维度,再把每个维度下可能出现的选项全部列出来,然后强行做排列组合。比如谁来实施、通过什么路径、发生一次还是多次、内部还是外部、公开还是隐蔽 …… 别嫌麻烦,也别急着判断哪个更合理,先把可能性穷尽出来再说。
使用这个方法需要分析人员承认自己的想象力其实很有限。平时我们总以为自己已经想得挺全了,可一旦真的把维度拆开、把组合铺开,就会发现原来还有那么多此前根本没进入视野的场景。它不是为了找出一个最漂亮、最像答案的解释,而是为了尽可能别漏掉那些未来可能狠狠咬你一口的情况。说得再直白一点,它是在提前拆解噩梦。
而象限处理法,则是在这种基础上再往前走一步。它不满足于把可能性列出来,还要故意挑战团队最习惯、最顺手、也最不愿怀疑的那些默认假设。大家不是总会有一些理所当然的判断吗?比如某件事大概率不会发生,某类人通常不会这样做,某条路径看起来不现实。象限处理法做的,就是把这些默认前提拎出来,然后反着摆。把相反的维度拉进来,放进 2×2 的框架里,看它们彼此碰撞之后,会不会生成一些原本完全没被认真考虑过的场景。
这种推演方式,目的是不让你舒服地待在常规判断里。它会逼着你看见那些概率不高、却后果极重的坏结果;逼着你承认,有些真正危险的东西,恰恰因为太不合常理,所以最容易被忽略。而一旦这些最坏情景被摆上桌,它们就不再只是恐惧本身了。你可以提前设指标,提前做监测,提前准备响应路径。到了那一步,所谓突发,其实已经不那么突然了。
情景与指标
人类天生迷恋确定性。
局势一复杂,信息一混乱,不管是决策者还是普通人,脑子里冒出来的往往都是同一个问题:接下来到底会发生什么?
作者在书中提醒我们,试图对未来给出一个唯一、明确、精准的答案,本身就是一件危险的事。问题不只是很难猜中,更在于,一旦所有判断都押在一种结果上,现实只要稍微偏离预期,整个决策体系就可能措手不及。
但这并不意味着我们只能被动等待。恰恰相反,真正成熟的分析,不是执着于算准未来,而是学会在不确定中提前布防。
书中提供了情景分析法和指标法来应对这种状况。前者帮助我们把未来拆开来看,后者帮助我们在现实推进的过程中识别信号。一个负责预演,一个负责守望。把它们放在一起看,会发现,这套方法真正想训练的,从来不是预言能力,而是应对变化的能力。
未来从来不是单数
书里引用过彼得·施瓦茨的一句话 —— 未来是复数的。
这句话几乎可以看作整套方法论的底色。我们平时太习惯追问最可能发生什么,可问题在于,最可能并不等于值得只准备这一种。很多时候,真正让组织失手的,恰恰不是最常规的局面,而是那些此前被轻轻带过、甚至懒得认真想一遍的变化。
情景分析最重要的价值,就在这里。它不是拿来算命的,而是拿来预演的。
它要求分析者主动构建几种彼此不同、但都说得通的未来版本。这里面可以有相对理想的结果,也可以有最糟糕的走势,还要留出位置给那些概率不高、可一旦发生就足以掀桌子的突发变量。换句话说,它不是在问未来到底是哪一个,而是在问如果未来朝不同方向展开,我们现在各自该准备什么。
这种思路的厉害之处,在于它会强迫人离开熟悉的线性推演。人很容易默认,今天的趋势会自然延伸到明天,局势会沿着自己最熟悉的轨道往前滑。但情景分析偏偏不让你这么舒服。它要求你把关键驱动力一项项拆出来,再去设想它们以不同方式组合之后,会把世界推向哪里。
当决策者已经在脑海里把几种坏局面提前走过一遍,很多原本看起来像突发意外的东西,冲击力就会小很多。不是因为风险消失了,而是因为人不再毫无准备。
把未来拆成几种版本
作者没有把想象未来写成玄而又玄的脑力游戏,而是把它一步步做成了可以操作的方法。
最轻量的一种做法,是简单情景法。它非常实用,尤其适合资源有限的场景。哪怕没有庞大的专家团队,也可以先挑出几个关键驱动力,比如经济走势、政府效率、社会稳定性,再给这些因素赋予不同方向的变化,由此快速勾勒出几种未来轮廓。它不求极致复杂,但胜在能迅速把思考从单线猜测拉到多线预演。
再往前走一步,就是对底层假设动手。书里谈到一种非常有意思的思路:先基于当前判断搭一个基准情景,然后专门去动那些看起来最稳、最不容易变化的前提。也就是说,不是去挑战那些大家已经觉得不确定的因素,而是故意去动那些我们默认不会变的东西。很多真正吓人的情景,往往就是这么逼出来的。因为现实里最危险的,不是你知道自己在赌什么,而是你根本没意识到自己把哪些前提当成了不会出错的地板。
如果问题再复杂一些,就需要借助矩阵来展开。选两个最关键的驱动力,把它们拉成坐标轴,四个象限自然就对应四种截然不同的局面。这种方法的好处在于,它能把原本混沌的讨论压缩成一个清晰的结构:不同变量怎么碰撞,不同组合会长成什么样,一眼就能看出轮廓。
而当变量更多、系统更复杂时,这种思路还可以继续扩展。通过不断组合不同驱动力,构造更丰富的情景集合,分析者就有机会看到那些平时最容易被忽略的边缘可能性。表面看,这像是在穷举;实际上,它是在逼自己承认一件事——现实从来不只沿着中心路径前进,很多关键变化,恰恰发生在大家最初懒得看的外围地带。
预演之后还要盯盘
不过,只把几种未来画出来还不够。
真正棘手的问题是:现实正在朝哪一种未来滑去?我们怎么知道,局势已经开始偏转,而不是还停留在原先的判断轨道上?
这时候,指标法的重要性就出来了。
如果说情景分析是在画海图,那指标法更像是在海面上架设雷达。海图告诉你可能遇见哪些航线和风暴,雷达则负责提醒你,眼前到底出现了什么信号。
作者很清晰的认知到,人一旦先入为主地接受了某种判断,后面再看到新证据,很多人第一反应不是修正,而是解释。变化明明已经发生了,脑子却还在拼命给旧观点打补丁。更麻烦的是,有些变化来得很慢,不是轰的一声砸下来,而是一点点渗进现实里。人在这种时候尤其容易迟钝,也特别容易事后把一切说成其实早有征兆。
为了防止这种后见之明,书里强调,指标不能等事情发生以后再回头总结,而必须在事前就写清楚。白纸黑字,先把什么算信号、什么不算信号定下来。这样一来,等现实真的出现偏移时,分析者至少没那么容易被自己的立场牵着鼻子走。
好指标都很苛刻
什么样的指标,才算是有用的指标?
第一,它必须看得见,摸得着,能够被收集到。不能只是一个听起来很有洞察力、但谁也不知道怎么验证的空话。
第二,它必须有效,也就是和你关心的结果确实相关,而不是沾点边就硬拉进来。
第三,它要可靠。换一种说法,就是别人按同样的方法去观察,也应该大致得到一致的结果。
第四,它最好是稳定的,能够随着时间推移持续发挥作用,而不是今天有效、明天失灵。
第五,也是最关键的一条,它必须足够独特。
独特这件事,看上去简单,实际上最难。
因为一个指标如果同时能解释好几种情景,那它就很难帮你做判断。它可能说明有事发生了,但不能说明到底是哪种事在发生。这类指标看起来有效,实际诊断力并不强。
也正因为如此,真正设计指标时,重点不是我能想到多少信号,而是这些信号究竟能不能区分不同情景。指标不是装饰品,也不是为了让分析显得更专业。它的作用很单纯:当局势跨过某个阈值时,逼着人承认判断该改了。
把万金油指标踢出去
书里提出了一个很有用的方法,可以理解为专门拿来清理看上去有用、其实没用的指标。因为实际工作中很容易出现一种情况:辛辛苦苦列了一堆指标,结果仔细一看,它们放进哪个情景里都能讲得通。最佳情景里有它,最糟情景里也可能有它,中间状态照样能套上去。这样的指标,表面上四平八稳,实际上没有诊断能力。
这个问题一旦看清,就会发现它非常像医学里的误判。病人发烧了,当然说明身体出了问题,但发烧本身并不能告诉你,究竟是普通感冒、严重感染,还是别的病因。它只是一个模糊信号,而不是区分性的证据。
为了解决这个问题,书里设计了一种交叉验证思路。把指标列在一边,把不同情景列在另一边,然后逐项判断:这个指标在某个情景中出现的概率有多大?在其他情景里又有多大?
一旦一个指标在多个情景中都很容易出现,它就该被降权,甚至被直接淘汰。真正值得保留的,是那些带有明显偏向性的信号 —— 在某一种情景下非常可能出现,而在其他情景里则明显不容易出现。只有这种指标,才像试金石一样,能帮你更早判断现实究竟正在靠近哪一条路径。
这种方法看上去有点严苛,但正是这种严苛,让分析从收集尽可能多的信息迈向了筛出真正有用的信息。它逼着分析者承认,不是所有数据都值得珍惜,也不是所有迹象都配叫预警。很多时候,真正的进步不是多看见了什么,而是终于知道哪些东西可以果断扔掉。
真正的价值在于提前转身
情景分析告诉我们,不要把未来想成一条笔直延伸的线,而要把它看成几条可能分叉的路。指标法则进一步提醒我们,路不是等走错了才知道偏了,而是应该在偏移刚刚开始的时候,就捕捉到那些细小但关键的信号。说到底,这不是一套让人获得确定性的工具,而是一套让人在不确定中保持清醒的工具。
未来依旧不会变得可控,也不会因为你画了几个情景、列了几条指标,就乖乖按你的预期展开。但至少,你不会再把自己困在只能猜一个答案的陷阱里。你会开始接受,真正成熟的判断,不是非要抢先宣布结论,而是在迷雾里仍然能看清几条可能的航道,并且知道什么时候该修正方向,什么时候该立刻行动。
它不负责替你消灭不确定性,却能教你别被不确定性吓住。
假设生成与检验
在日常生活里,当我们遇到一个难题并在脑海中闪现出一个看似合理的答案时,我们往往会松一口气,然后本能地去寻找各种线索来证明我果然是对的。这种在心理学上被称为满意法则(遇到第一个看上去适当的答案就感到满意)的习惯,在普通人的世界里或许高效且无害。作者在书中给我们敲响了警钟:在充满不确定性、甚至充满刻意欺骗的复杂分析领域,这种依赖直觉的自圆其说往往是灾难的开端。
为了对抗这种根深蒂固的人性弱点,作者引入了科学巨匠卡尔·波普尔的证伪哲学 。作者认为,最能站得住脚的结论,绝不是那个拥有最多支持证据的结论,而是那个在严苛的检验下,拥有最少反对证据的结论。顺着这条极具颠覆性的逻辑主线,作者为我们铺陈开了一套从生成假设到检验假设的实战兵法。
先把可能性铺开
面对复杂问题,很多时候最怕的不是没有答案,而是太快就认定了答案。因为一旦选项列得不全,后面的分析做得再精细,也只是围着一个不完整的地图打转。
书里反复提醒分析人员,要警惕两种常见陷阱:一种是箱子不够,也就是你根本没有把真正可能的类别和选项想出来;另一种是默认世界不会有太大变化,总觉得最合理的推断,无非是在现状上做一点点延长线。可现实往往不是这样,很多真正重要的变化,恰恰来自那些一开始最不像答案的选项。
为了解决这个问题,作者给出了一组生成假设的方法。
最基础的是简单假设法。说白了,就是有意识地把人从单一路径里拽出来。找背景不同的人一起头脑风暴,用情势逻辑、历史类比这些办法,把各种可能性先摆上桌。再用何人、何事、何时、何地、为何、如何这几个经典问题不断追问,逼着假设变得更完整,不至于只停留在一句模糊的判断上。
当局势主要受两个关键因素牵引时,象限假设生成法就特别好用。两个驱动力交叉成一个 2×2 矩阵,四个象限对应四种不同的未来图景。它的价值不只是看起来直观,更重要的是,它能强迫你把那些原本不会认真考虑的走向,也清清楚楚摆出来。很多时候,人不是没有想象力,而是太容易被最像现实的那个答案绑住。
至于多种假设生成程序法,它更像是一种针对主流答案过于强势时的纠偏装置。当一个首要假设已经占据了压倒性的注意力,团队里其他可能性很容易被自动边缘化。这个方法就是故意把问题拆开,做穷尽式组合,让那些原本不被看好的冷门假设也获得上桌资格。它的意义并不在于证明冷门一定对,而在于提醒分析者,别让傲慢提前替你删掉选项。
说到底,先不要急着判断哪一个是真的,先确保你没有把真的那个漏掉。
别急着为新信息欢呼
即便假设列出来了,人的思维惯性也不会自动消失。
现实里最常见的场景是这样的:你刚形成一个判断,紧接着来了一条新情报,恰好能跟你的判断对上。这个时候,大脑最自然的反应就是 —— 我早就知道会这样。那一瞬间,分析似乎突然有了被证实的快感。
但这本书提醒我们,越是在这种时候,越该冷静一点。因为很多信息看起来像支持证据,其实只是并不冲突而已。它未必真的能帮你区分不同假设。
作者提出的诊断推理法,核心就一点:如果其他假设也成立,这条信息还能不能讲得通?
这个问题看起来很简单,实际上并不容易。它等于是在你最想确认自己正确的时候,强迫你后退一步,不去问这是不是支持我,而去问它到底有没有区分度。
如果一条信息无论放进哪个假设里都说得通,那它就没有诊断价值。它不能帮你在多个竞争性解释之间作出筛选,也不值得你因此大幅调整判断。很多时候,真正误导我们的,恰恰不是假信息,而是那些看起来很重要、其实谁都能解释的信息。
这一步最难的地方,不是技术,而是克制。它要求你在心理上放弃那种我终于抓到了证据的满足感,转而用更苛刻的眼光去审问信息本身。
不要找证据证明自己
如果说前面的做法,还是在教人如何降低冲动,那么竞争性假设分析法,也就是 ACH,就更进一步了。它几乎是在制度化地对抗人的确认偏误。
传统推理很容易变成这样:我先喜欢上一个结论,然后不断去找支持它的证据。支持得越多,我越觉得自己判断准确。可问题是,几乎任何一个像样的假设,都能找到一些支持材料。真正有价值的,往往不是哪些材料支持它,而是哪些材料和它冲突。
ACH 的设计就非常反直觉。你先把所有相互排斥的假设横着列开,再把证据、假定,甚至那些本该出现却没有出现的线索竖着列出来。接着,不是去统计哪一个假设获得了最多支持,而是逐条判断:这条信息与这个假设是一致、不一致,还是不适用。
最后真正起决定作用的,不是谁收获的赞成票最多,而是谁吃到的反对票最少。换句话说,最有可能成立的假设,并不是那个最会讲故事的,而是那个最难被现有证据推翻的。
这套方法有意思的一点,在于它把很多原本藏在脑子里的模糊判断,强迫你摊到台面上。团队里每个人到底依据了什么、忽略了什么、在哪些地方分歧最大,不再是模模糊糊的感觉,而是能被看见、被讨论、被追溯。
当然,作者自己也没有把它吹成万能钥匙。他很坦率地承认,ACH 也会受限于证据质量、证据分布不均、底层假设被忽略等问题。它不会神奇地替你消灭错误,但它至少能让错误不那么隐蔽,让偏见不那么轻松地伪装成专业判断。
这其实已经很了不起了。很多分析失败,不是因为人完全没想过,而是因为他的思考过程没人能检查,连他自己都没真正看清。
把论证拆开来看
除了横向比较不同假设,这本书还提供了另一种很有意思的方式:把一段完整的论证,一层一层拆开。
我们平时读一篇分析报告,尤其是那种写得很顺、信息很多、语气也很坚定的文本,很容易被它整体的气势带着走。你会觉得它好像很有道理,但到底道理在哪儿,哪一层最脆弱,往往说不清。
论证图示法做的,就是把这种好像说得通的整体感,拆成一张可以逐层检查的结构图。
核心论点放在最上面,支持它的理由一层层往下接;反对意见用另一种线标出来;如果有对反对意见的回应,再继续补上。这样一来,原本藏在叙述节奏里的逻辑链条,就被彻底暴露在纸面上。
这个方法最狠的地方,在于它能做完备性测试。
如果你发现图里已经出现了一条很有力的反对意见,但作者并没有回应它,或者回应得很敷衍,那么问题就不是这篇文章我不太喜欢,而是它的论证结构本身有缺口。相反,一篇真正扎实的分析,不一定没有反对意见,但它会认真处理这些反对意见,而不是假装它们不存在。
我觉得这套方法尤其适合用在当下。因为现在很多内容不是没逻辑,而是逻辑藏得太深,包装又太顺滑。你不把它拆开,往往很难看清它到底是在论证,还是只是在制造一种已经论证过了的感觉。
真正可怕的是有人故意让你看错
如果前面讨论的,还是人在不确定环境里如何避免自己犯错,那么再往前一步,就会进入一个更棘手的领域:不是你自己想错了,而是有人在故意让你想错。
作者承认了一个残酷的现实:如果欺骗设计得足够好,分析人员可能根本看不出明显破绽。也就是说,识别欺骗从来不是一件轻松的事,它不是看看有没有漏洞那么简单。真正高明的误导,往往恰恰长得很像真相。
但即便如此,也不能放弃排查。作者提供了一整套检查思路,比如看对方是否具备动机、时机和手段,回顾对手过去惯用的做法,检查信息来源是否可能被操纵,再重新评估证据本身的可靠性。
这些框架背后,其实是在提醒一件事:不要只盯着信息说了什么,还要看信息为什么会以这种方式出现。
有几条经验尤其值得记下来。
第一,不要过度依赖单一来源。一个来源就算过去再可靠,也不意味着它在每一件事上都可靠。
第二,对没有实物支撑、只能口耳相传的信息,要天然多一层怀疑。
第三,如果一个消息来源经常报错,却总能给出听起来很合理的解释,那就不要再被它的合理打动了。很多骗局之所以难识别,不是因为它从头到尾都很完美,而是因为它每次露出问题时,总能及时补上一段足够顺耳的说辞。
说白了,欺骗识别并不是一门只属于情报机关的学问。放到商业决策里,它适用;放到投资判断里,它适用;放到人与人之间那些看似真诚、实则精心设计的信息操控里,它同样适用。你越是在意结果,越是容易被对方拿捏你想相信什么。
真正的分析不是把故事讲圆
一个故事只要讲得顺,细节能互相扣上,语气足够笃定,人就很容易相信它是真的。可分析这件事,偏偏不能靠这种顺滑感活着。因为现实不是小说,不会主动配合我们的叙事结构;而人脑最擅长的,也从来不是发现真相,而是事后拼出一个像真相的版本。
所以这些结构化分析方法的价值,不只是提供了几套技术动作,更重要的是,它们不断把分析者从自我感觉良好里拽出来。你得先承认自己会漏看选项,会高估支持证据,会忽视反对理由,也会被漂亮的信息包装骗过去。只有承认这些,再谈方法,方法才有意义。
不要努力让自己永远正确,而是努力不让自己太轻易地确信自己正确。
因果评估
人在面对复杂事件时,几乎本能地想问一句:到底是谁(什么)造成的。
这种冲动太自然了。自然到很多时候,我们刚看到两个现象同时出现,就急着在它们之间画一条因果线。比如夏天一到,冰激凌卖得更多,溺水事故也明显增加。要是只凭第一反应,甚至真会有人得出一个荒唐结论:是不是吃冰激凌会让人更容易溺水?
可稍微冷静一点就知道,真正起作用的,是那个躲在背后的变量——天气变热了。人们因为炎热去买冷饮,也因为炎热更频繁地下水游泳。冰激凌和溺水只是同时出现,不是谁导致了谁。
经济学常识告诉我们,相关性不等于因果性。
作者提醒我们,很多分析错误,不是因为信息太少,而是因为人太急着解释。尤其在情报分析这种高不确定、高噪声、甚至带有误导性的环境里,直觉往往不是捷径,而是陷阱。
更麻烦的是,大脑还很喜欢偷偷替我们做判断。我们会不自觉地把别人的行为理解成他就是这么想的,却把自己的失误解释成当时环境特殊;也会下意识觉得,别人处在同样局面里,多半会做出和我们差不多的选择。听起来像常识,实际却是误判的温床。
真正厉害的分析者,并不是比别人更敢下结论,而是比别人更懂得约束自己的脑子。他们知道,直觉可以提供线索,但不能代替方法。想把因果关系看得更准,先得给思维搭一个足够结实的脚手架。
先把假定挖出来
很多误判,并不是出在推理本身,而是出在推理的起点。
一旦信息不完整,大脑就会自动拿假定去补洞。问题在于,这些假定常常不是我们主动提出的,而是混在经验、教育、文化和习惯里,早就变成了默认设置。它们太自然了,自然到我们甚至意识不到自己已经在依赖它们。
这也是关键假定检查法最闪光的地方。它做的事情并不复杂:把那些平时藏在水面下的前提,一个个捞出来,看清楚,再逐个拷问。哪些是假定?哪些其实只是未经验证的信念?哪些一旦错了,整个结论都会跟着塌?
这种方法之所以重要,不只是因为它能帮人挑错,更因为它逼着分析者承认:自己并没有站在坚实地面上,而是可能站在一层薄冰上推理。
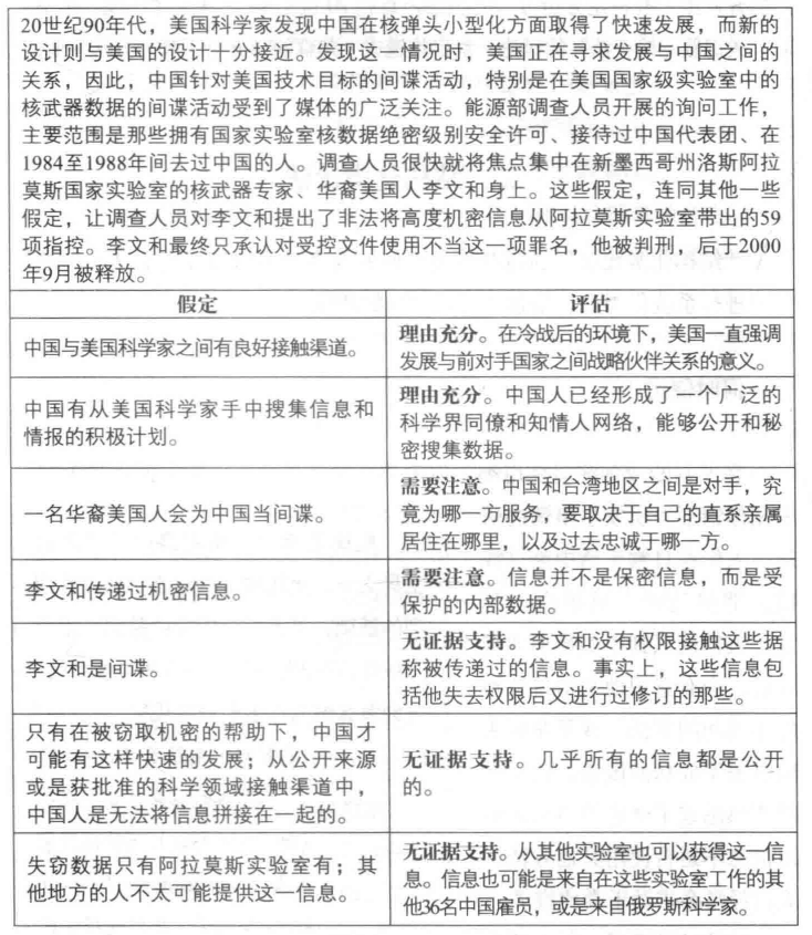
书里举了李文和间谍案的例子。调查之所以一路跑偏,并不是因为缺少分析动作,恰恰相反,是因为前面那些未经仔细审查的假定被默认成了事实。比如,数据失窃只能发生在某个特定实验室;又比如,中国若想获得相关信息,只能依靠间谍活动。后来看,这些前提本身就漏洞百出。可一旦最初的假定没被拆开检查,后面的所有努力都会变成在错误方向上越走越远。
这件事反映出来,分析结论再精致,也不可能比它最脆弱的前提更可靠。很多时候,真正该被怀疑的,不是结论够不够漂亮,而是我们究竟默认了什么。
还有一个点需要注意,这件事最好不要只靠熟手自己完成。因为越熟悉某个议题的人,越容易把一些前提视为常识,反而看不见。拉几个真正的局外人进来,往往能问出最让人尴尬、但也最有价值的问题。那种问题听上去甚至有点外行,可恰恰能把潜意识里的地雷刨出来。
别太相信似曾相识
假定清完之后,人还是很容易掉进另一个坑:经验类比。
一遇到新局面,我们总爱说,这让我想起当年的某某事件。说实话,这种反应太正常了。因为人就是靠旧经验理解新问题的。可问题也正出在这里 —— 类比的速度,往往比判断的质量更快。
脑子里一旦跳出第一个像的案例,人就会本能地围着这个相似性打转,拼命去找支持它的证据,却不太愿意认真看两者之间那些真正要命的差异。越是好像见过,越容易掉以轻心。
所以,结构化类比法的价值,不是鼓励人多类比,而是逼着人别乱类比。
它要求分析者不要只抓住脑海里最先浮现的那个历史案例,而是尽可能把潜在的相似案例都摊开来。然后设定统一的比较维度,逐项评估,到底哪些地方像,哪些地方不像,相似的是表面,还是结构;差异是细节,还是决定性的条件。
这个过程听起来有点笨,但也正因为它笨,才有效。毕竟,它用一种近乎机械的方式,压住了人脑最擅长的那种偷懒:先有印象,再去补证据。
使用这套方法,不是否认经验的价值,而是在提醒你,经验当然重要,但经验不是护身符。过去确实是一座宝库,可你不能每次都凭手感冲进去,抓到什么就拿什么。因为你以为自己抓到的是一把熟悉的刀,到了关键时刻,它可能根本不适合这场仗。
角色扮演
再往前走一步,就会碰到一个更棘手的问题:就算我们不乱做假定,也不轻信类比,仍然可能看不懂别人的选择。
原因很简单,我们太容易拿自己的脑袋去套别人的脑袋。
这也是为什么,一涉及国家、组织、利益集团之间的互动,很多预测都会失真。外部观察者觉得这不是很不理智吗,可对当事人来说,那可能正是最现实、最可行,甚至是唯一能选的路。
角色扮演法的意义,就在这里。它不是为了表演,不是为了把分析会议搞成游戏,而是强迫分析者暂时离开自己的位置,进入对方的处境。你不只是想象他会怎么做,而是要试着承受如果我是他,我现在怕什么,我最在乎什么,我最不能接受什么。
这一换位,很多事情就会突然变得不一样。
那些从外部看近乎冲动、偏执、顽固的行为,在特定的政治压力、文化习惯、组织逻辑和安全焦虑之下,可能反而有一种令人不舒服、但确实存在的合理性。人一旦真正站进去,才会明白,很多决策并不是正确与否的问题,而是在那个位置上,还能怎么选的问题。
当然,这种方法也有危险。最容易出问题的,不是扮演得不够投入,而是投入过了头,把一次推演里走出来的结果,当成了现实世界里唯一会发生的结局。好像只要角色这么演,事情就一定会那样发展。
所以真正关键的,反而是推演之后的复盘。要回过头去看:如果当时不是这个选择,而是另一个选择,会怎样?哪些因素推动了这个结果,哪些只是偶然叠加?哪些路径其实本来就并存?
说到底,角色扮演最有价值的地方,不是给出一个预测答案,而是逼我们看到,局势的发展从来不是单线前进的。你看到的每一个结果,背后都藏着一串本可以不同的分叉。
设身处地
如果说角色扮演更适合推演多方互动,那么还有一种方法,处理的是更单纯、也更常见的问题:我们总是高估自己理解对手的能力。
这时候,最需要的不是继续从自己的坐标系里做推测,而是换上对方的鞋子。
红帽分析法要做的,就是这件事。它要求分析者暂时放下自己的价值判断、习惯和偏好,尽可能进入对方的文化框架、认知方式和利益排序里思考。不是如果是我,我会怎样,而是如果我是他,在他的世界里,我会怎样。
这个区别看起来很细,实际上差得很远。
书里举了银行劫匪和摄像头的例子。银行安全顾问习惯从管理者视角看空间,于是把摄像头装在高处,俯瞰全局,觉得这样最合理。可一旦把自己放到劫匪的位置上,问题立刻变了。劫匪进门时通常低头压帽檐,避免暴露;得手离开时,却很可能为了确认退路和周边环境而抬头。换句话说,真正更容易拍到清晰正脸的位置,不是在天花板,而是在出口附近、接近肩部高度的地方。
你看,视角一换,信息价值完全不同。
这个例子之所以精彩,不只是因为它实用,更因为它把一个抽象道理说透了:很多洞察,不是靠更努力地看,而是靠换个位置去看。物理位置变了,心理位置也跟着变,盲区自然就暴露出来。
不过,这种方法也不是随便代入一下就行。要是对目标对象的文化、制度、习惯和约束几乎不了解,那所谓的换位思考,最后往往只会变成自我投射。表面上像是在理解对手,实际还是在用自己的想法替别人发言。那就不是分析了,只是高级一点的想象。
把视野拉远一点
再往后看,我觉得真正把这一整套方法撑起来的,其实是一个更大的提醒:别把自己困在专业里。
很多分析人员对某个具体领域都很熟,熟到能迅速捕捉细节、辨认模式、看出异常。这当然是能力。但能力有时候也会变成边界。因为人一旦长期在一个窄领域里工作,就很容易形成一种由内向外的观看方式:我先盯着自己熟悉的对象,再从中推演变化。
问题在于,现实世界根本不是按专业分栏运行的。很多真正影响局势的变量,恰恰不在你盯得最紧的那个小框里,而是在外围,在别的系统里,在你平时不太看的地方。
由表及里思考法的价值,就在于它逼着分析者把镜头拉远,先看更大的环境,再反推具体对象会怎么变。它不是让人抛弃专业,而是让专业别变成井底。
STEEP+2 这种框架之所以有用,正因为它会强迫你从社会、技术、经济、环境、政治、军事、心理这些维度去扫视局势。你会发现,很多过去看似稳定的模式,其实只是因为外部条件还没变。一旦外部变量动了,内部行为也会随之重排。
书里提到恐怖分子通讯方式的例子。要是只盯着他们过去怎么联系,分析永远只能追着跑,跟在历史后面修修补补。但如果换个方向,先去看世界上有哪些新技术正在普及,比如网络电话、加密通讯、游戏平台里的社交功能,再反过来想:这些工具一旦被敌对组织拿来使用,会发生什么?那整个分析节奏就变了。
这时候,你不再只是解释已经发生的事,而是在提前理解什么可能发生。
很多时候,我们并不是不会分析,而是分析得太近、太细、太熟练了。熟练到最后,只能在自己的专业半径里越挖越深,却忘了真正改变局势的力量,也许正从旁边悄悄长出来。
真正可靠的未必是聪明
我们总以为分析能力强,意味着更聪明、更敏锐、更能快速抓住关键。可这部分内容给我的最大提醒恰恰相反。真正可靠的分析,很多时候并不显得聪明绝顶,甚至有点笨拙:它要你停下来,检查前提;要你忍住,不乱类比;要你换位,不拿自己的逻辑套别人;还要你不断把视野往外拉,承认自己可能漏看了更大的变量。
这套方法论不迷信人的直觉,也不羞于承认人的局限。它没有把分析者想象成无所不能的推理机器,而是很坦率地告诉你:人会偏见,会偷懒,会自作聪明,会把自己困在熟悉的路径里。所以,真正需要的不是更自信,而是更有约束力的思考工具。
说到底,高手不是没有直觉,而是不肯把直觉直接当结论。先把它拽回地面,放进方法里反复摩擦,再决定能不能信。
质疑分析
马克·吐温有这样一句名言 —— “让我们陷入困境的不是无知,而是我们看似正确的谬误论断”。
回头看历史,这样的例子并不少。珍珠港事件来临前并非毫无征兆,苏联解体前也不是没有裂缝,“阿拉伯之春”更不是突然从天而降。问题常常不在于没人看到信号,而在于太多人已经被某种看起来很合理的判断框住了。他们相信自己的经验,相信主流共识,相信过去那套解释世界的方法仍然有效。结果,真正致命的错误,恰恰就藏在这种自信里。
前面提到的那些方法,是在教人怎么把分析做得更扎实、更有条理;而这里讨论的,则是另一件同样重要、甚至更困难的事:当我们已经搭起了一座逻辑严密的堡垒,怎么确保自己有勇气亲手在墙上凿出几道裂缝。
因为在充满不确定性的世界里,最该警惕的,从来不是怀疑,而是毫无保留的笃定。
大脑总爱走老路
必须承认越有经验的人,未必越能在剧烈变化面前做出准确判断。相反,正因为经验丰富,他们往往更容易被旧有模型困住。
从认知心理学的角度看,这一点其实并不神秘。人的每一次思考,都会在大脑里强化某种连接。时间久了,这些连接就不只是习惯,而会变成一种自动运行的路径。书里用了一个非常传神的比喻:像在雪山上滑雪。你沿着同一条路线滑得越多,雪道就越深。等下次再站到山顶,哪怕你明知道应该换个方向,滑雪板还是会不由自主地顺着老轨迹往下冲。
这就是思维定式最可怕的地方。它不是让你什么都不知道,而是让你觉得自己已经知道了。旧模型一旦足够顺手,新变化反而会显得像噪音,像偶发误差,像不值得认真对待的小波动。分析人员并不是看不见新东西,而是更倾向于把新东西解释成旧框架的一部分。
作者无情的指出,即便是最高水平的情报判断,准确率也不过大约七成半。换句话说,再成熟、再专业的分析,也仍然有相当大的概率出错。
需要特别注意的是,质疑分析的意义,不是故意找茬,更不是为了显得谨慎而谨慎。它真正要做的,是逼着人承认:错判并不是意外,而是常态的一部分。既然如此,那就不能把我们可能错了当成一句礼貌性的套话,而应该把它变成分析流程里的硬性动作。
先对自己开火
有些时候,团队合作里最危险的东西,很多时候不是争论太多,而是争论太少。
一旦团队气氛太和谐,或者层级关系太明确,很多本该被说出来的疑虑就会自动沉下去。有人怕破坏气氛,有人怕显得自己不合群,也有人只是默认领导既然已经定调,那自己再提异议也没有意义。久而久之,所谓共识就形成了。可这种共识未必来自充分讨论,更多时候只是来自沉默。
拿我最喜欢的动漫《攻壳机动队》来举例子。草薙素子之所以会看重陀古萨,并不是因为他战力最强,也不是因为他有多专业,恰恰相反,他的重要性正来自于他的不一样。他没有像九课其他成员那样高度义体化,思维路径也不完全一致。引用 1995 年押井守版电影中的说法:一个组织如果不断走向同质化,最后只会越来越封闭,越来越迟钝,在内部的高度一致中缓慢失去活性。
为了撕开这种表面的统一,作者介绍了事前分析法。
它要求团队即使刚刚达成一致,报告也准备提交了,这时却突然要求所有人停下来,思考这样一个假设:几年之后回头看,我们今天这份判断会不会错得一塌糊涂。在这样的前提下,再往前进一步想想 —— 我们究竟是怎么搞砸的?
这个问题的高明之处在于,它把挑错从一种冒犯,变成了一项正当任务。原本不愿开口的人,突然有了发言空间;原本已经进入自我辩护状态的团队,也会被强行拉出那种我们已经想得很周全了的幻觉。大家不再忙着证明自己正确,反而开始认真寻找失败的源头。
这种视角切换很像一种温和但精准的爆破。它不靠激烈冲突,而是通过改变提问方式,让异见获得合法性。很多平时说不出口的问题,反而会在这种假设之下浮上来。
如果说事前分析法更像一次集体性的漏洞排查,那么结构化自我批判法就更进一步,它要求团队坐到自己的对立面去。
这时,成员不再扮演结论的支持者,而是必须强行换位,像最苛刻的审查者那样审视自己的分析:我们的信息是不是有明显空白?有没有哪几条异常证据被我们轻描淡写地带过去了?我们是不是默认对手会按照我们能理解的理性行事?那些我们视作稳定背景的条件,真的稳定吗?
这种方法听起来并不复杂,但真正难的是,它要求人暂时放下对自己判断的感情。很多分析之所以脆弱,不是因为论证链条完全错误,而是因为其中某几个默认前提从未被认真翻出来检查。自我批判的价值,恰恰就在这里:它逼着你承认,自己最熟悉的那套解释,也许正是最该被怀疑的对象。
别急着说不可能
除了给现有结论找漏洞,分析人员还必须面对另一类更麻烦的问题:那些看起来几乎不可能发生、但一旦发生就足以改变局面的事。
这类问题最容易被一句话轻轻带过 —— 概率太低,不必考虑。可真正的风险,往往就藏在这类懒惰判断里。
若则分析法的有趣之处,就在于它故意不顺着常识走。它不是问这件事会不会发生,而是先假定某个极不寻常的结果已经发生了,然后反过来追问:既然它真的发生了,那中间可能经过了哪些路径?又有哪些条件必须提前出现?
这种逆向思维,迫使我们从这太离谱了切换到如果它不是离谱的,它需要什么前提。一旦这样想,很多原本被忽视的早期信号就会进入视野。分析的重点也不再只是判断可能性高低,而是开始寻找触发链条和预警指标。
另一种常被提到的方法,是高影响低概率分析。它关注的不是事件值不值得下注,而是如果它真的发生,我们有没有准备。
这两者的差别其实很关键。前者更像在做路径倒推,后者更像在做后果推演。尤其当一些原本看似不可能的事情,已经出现微弱但不能忽视的苗头时,这种分析就显得格外必要。问题不再只是它会不会来,而是它一旦来了,会引发哪些次生冲击,我们现在又该提前布哪些防线。
这里还有一个很实用的提醒,我觉得特别值得留意:在向决策者汇报这类低概率事件时,最忌讳用模糊词。比如不太可能、可能性较低这种说法,听上去好像很谨慎,实际上却非常危险。因为听的人很容易自动把它翻译成基本不会发生。可一旦他们这么理解,准备工作往往就彻底停了。
所以,风险表达越是模糊,风险本身反而越容易被忽视。真正负责的做法,不是用含糊的语气自我保护,而是尽量把概率讲清楚,把赔率讲具体,把不确定性摆在桌面上。
让外部声音进来
当然,并不是每个团队都能靠内部反思完成自我纠偏。
有些时候,群体迷思已经形成,大家共享着同一套前提、同一种语言、同一种情绪。此时再怎么内部批判,也很可能只是换个姿势重复原来的看法。要想真正撬动既有认知,往往需要把外部的风引进来。
很多人都听过魔鬼代言人这个说法,但现实中最常见的问题是,它常常被做成一种形式。团队里随手指定一个人扮演反方,好像流程就完整了。可如果这个人本质上仍然认同主结论,也仍然身处同样的组织氛围里,那他的反对很容易变成一场表演。说了几句场面话,提了几个不痛不痒的问题,最后反而帮团队完成了一次自我确认:你看,反方都问过了,没有问题。
真正有价值的魔鬼代言人,不该只是流程上的角色,而应该是真正独立的人。他最好不背负原团队的立场包袱,也不需要顾忌谁的面子,更不会因为唱反调而在组织里付出额外代价。只有这样,反对才不是点缀,而是真正能制造压力的外部冲击。
如果说魔鬼代言人更像一次针对性的扰动,那么红队分析法则更系统,也更彻底。它要求的不是简单换位,而是真正站到对手的世界里去思考。不是如果我是他,我会怎么选,而是如果我真的活在他的历史经验、文化背景、利益结构和认知逻辑里,我会怎样理解这件事。
这一步很难,因为我们太容易落入镜像思维,总觉得对方只不过是拿着不同立场的我。可现实不是这样。很多判断失误,不是因为我们没替对方想,而是因为我们替对方想的时候,仍然在用自己的脑子。
还有一种方法同样让人印象很深,就是德尔菲法。
在传统会议场景里,意见的流向往往并不由证据决定,而由资历、职位、声量甚至表情决定。谁先开口,谁说得更笃定,谁更像那个应该懂的人,都会影响其他人的判断。久而久之,会议室里留下来的,不一定是真理,而是最不容易被反驳的声音。
德尔菲法的妙处,就在于它尽可能把这些干扰拿掉。分散的专家通过匿名、多轮反馈的方式交换判断,彼此看见的是观点本身,而不是说话者的身份。这样一来,那些原本在强势氛围里不敢冒头的少数意见,就有了真正浮出水面的机会。
而很多时候,真正值得警惕的,恰恰就是这些不合群的声音。
一个成熟的分析体系,不该只擅长搭建论证,更要擅长拆解论证;不该只会追求确定性,也要给怀疑留下制度化的位置;不该把异见视为噪音,而要把它当作一种必要的保护机制。
说到底,质疑分析不是为了制造悲观,更不是为了瘫痪行动。它真正要守住的,是一种清醒:在复杂世界里,敢于承认自己可能错了,本身就是一种能力。而且,往往还是最稀缺的那一种。
冲突管理
一旦你真的开始用结构化方法去拆解观点、质疑假设、挑战共识,冲突几乎是躲不开的。
平时一团和气的会议,一旦有人认真追问这个判断凭什么成立,一旦有人把替代假设一条条摆上桌面,气氛往往立刻就变了。原本还能维持表面平静的讨论,很快就会冒出火药味。你会发现,真正难的从来不只是把问题分析清楚,还包括:当不同的人都拿着看似合理的依据,却得出了截然不同的结论时,最后到底该怎么收场?
真正成熟的做法,不是急着灭火,不是一看到分歧就本能地想把它压下去。恰恰相反,分歧本身未必是坏事。很多有价值的判断,恰恰是在冲突最激烈的时候被逼出来的。那句很经典的话说得对:冲突往往正是创造性解决方案的熔炉。放在高不确定性的分析工作里,这句话尤其成立。真正危险的,不是大家意见不同,而是为了显得一致,硬生生拼出一份谁都不完全相信的共识。
别急着和稀泥
在很多组织里,处理分歧最常见的方式,就是和稀泥。
要么催着大家尽快达成一致,要么刻意把分歧说轻一点,再不然,就在报告某个不显眼的角落补一句也存在不同看法。表面上看,这样做很稳妥,既不撕破脸,也方便往上交差。但问题在于,这种平衡很多时候只是把真正的问题藏了起来,并没有解决。
说到底,还是要先想清楚:为什么一定要一致?
分析工作本来就不是在一个信息完整、因果清晰、可以反复验证的实验室里进行的。很多时候,分析者面对的是残缺的线索、模糊的迹象,甚至还夹杂着误导和伪装。他们要推测的,又偏偏是最难预测的人类行为。在这种环境下,判断出错并不稀奇,反倒是常态。
既然如此,当两种彼此冲突的观点都能拿出相当扎实的理由时,与其费尽心思抹平差异,不如老老实实把不确定性展示出来,把不同可能性并列摆给决策者。这样做也许不够漂亮,但它更诚实,也更负责任。
很多时候,冲突之所以越闹越僵,不是因为问题本身无解,而是因为人们默认最后必须统一口径。一旦这个心理压力被拿掉,很多情绪性的对抗反而会明显下降。接受不确定性,不把意见一致当成唯一目标,往往才是管理冲突的第一步。
把对手变成同路人
于是,问题来了。如果分歧已经摆在面前,双方也都不打算轻易让步,接下来怎么办?
有一种特别有意思的思路,叫对抗性协作,既不要求双方装作没冲突,也不鼓励他们继续互相压制,而是让彼此带着明确对立,去共同寻找分歧到底卡在了哪里。
传统争论最容易滑向一种低效循环:我批判你,你回应我,我再反驳你。表面上是讨论,实际上每个人都在努力捍卫自我,很少有人真的想弄明白,对方的逻辑到底从哪里生长出来。对抗性协作则不一样。它不是为了争一个输赢,而是想把分歧的根源挖出来。最后形成的,也往往不是一份假装毫无分歧的统一结论,而是一份联合说明:哪些地方双方已经达成共识,哪些地方仍然无法弥合,为什么无法弥合。
这种方法厉害的地方,在于它不是一句空泛的理念,而是有一整套可以落地的做法。
最先要动的,往往不是结论,而是底层假定。很多争论之所以吵得面红耳赤,并不是因为双方对同一件事的理解差得太远,而是因为各自默认的前提根本不同。有的人默认对方会理性决策,有的人默认对方会优先保住面子;有的人看重某一条证据的指向性,有的人则觉得那条证据本身就不可靠。只要这些隐藏在水面下的假定不被翻出来,讨论就很容易变成鸡同鸭讲。把前提一条条摊开核对,很多分歧其实会立刻缩小。
再进一步,还可以把论证过程画出来。谁的结论建立在哪些判断之上,哪一步是推断,哪一步是证据支撑,哪一步只是经验性的补全,一旦变成图示,很多原本含混不清的地方就会暴露出来。争论也会从我觉得你不对,变成我们卡在这个节点上。
还有一种办法很见功力,也很考验修养:让双方先准确复述对方的观点,直到对方认可,“对,这就是我的意思”。这件事听起来简单,做起来非常难。因为大多数争论里,人们并不是没听见对方说什么,而是太急着把对方的话翻译成一个更容易攻击的版本。强制进行这种换位陈述,最大的价值就在于,它迫使人暂时放下进攻欲,先去真正理解对方。
还有一种更接近组织管理的做法,即:不允许有分歧的人各自跑去找上级单独告状,而是要求他们共同起草一份分歧说明,一起提交。这个设计的妙处在于,一旦必须联名说明,双方就不能只讲对自己有利的版本,而必须把对方的依据也写进去。很多时候,矛盾并不是在会上解决的,而是在共同写这份材料的时候被慢慢磨平的。
还有一种案例式的方法更极端一些:不再让争论无限发散,而是强行把焦点收缩到少数几项关键证据上,要求所有人无论原先站在哪边,都围绕同一组核心材料反复讨论。这种做法的目的,是把人的注意力从证明我是对的,拉回到这些证据究竟说明了什么。一旦视线重新对准问题本身,很多立场性的执拗就会开始松动。
直面冲突
当然,也不是所有冲突都适合温和处理。
有些时候,双方立场太硬,怎么谈都谈不拢;还有些时候,决策者根本没有无限讨论的空间,必须在两条路线之间做出选择。到了这种局面,回避已经没有意义,反而需要一种更强硬、也更干净的办法,把问题直接推到台前。这就是结构化辩论的价值。
但这里说的辩论,不是那种靠气势压人、靠修辞取胜的表演。它的关键在于:重点不是拼命证明自己有多对,而是尽可能准确、尽可能有力地反驳对方。因为,一个人如果只熟悉自己这边的论据,对对方为什么这样想却缺乏足够理解,那他其实并没有真正完成思考。他只是更熟练地重复了自己的立场而已。真正有分量的判断,不是建立在自我确信上,而是建立在经受住反驳之后仍然能够成立。
在这种辩论里,参与各方通常要先交换书面论据,再围绕彼此的逻辑链条展开拆解。谁能赢,不取决于谁把自己的故事讲得更顺,更不取决于谁更会制造感染力,而取决于谁更能击中对方论证中的软肋,谁又更能守住自己那条推理链不被击穿。
这种机制其实很像科学中的证伪思维。一个结论之所以值得信任,不是因为它听起来漂亮,而是因为它已经被尽可能严厉地挑战过,仍然没有倒下。反过来说,如果两种观点都经受住了相当程度的质疑,谁也没办法彻底驳倒谁,那也不代表这场辩论失败了。恰恰说明,眼前的问题确实存在高度不确定性,而这两种看法都值得被认真保留。
决策支持
人生里大大小小的选择,常常都带着一种熟悉的压迫感。无论是个人规划,还是组织战略,我们总以为只要掌握了足够多的信息,就能把决定做得更稳、更准,甚至更接近完美。可真正把这本书读下来才会发现,问题往往不在于信息不够,而在于人脑根本装不下那么多彼此冲突的目标、偏好和后果。
书里用了一个很有意思的比喻:分析人员在决策中的位置,更像看台上的球探。他的职责不是替教练决定怎么排兵布阵,更不是抢着预测最终比分,而是尽可能把场上的形势看清楚:谁有短板,谁有优势,哪一边正在积蓄力量,哪一边看似强大其实已经露出了缝隙。
这个比喻一下就把分析和决策的边界讲透了。分析的价值,不是替人拍板,而是让决策者在拍板之前,看见那些原本混在一起、容易被情绪和直觉掩盖的东西。
我们在分析别人时,还特别容易犯一个老毛病:默认对方是绝对理性的。仿佛只要条件摆在那里,对方就一定会朝着最符合利益的方向行动。可现实从来没这么干净。国家如此,机构如此,个人也是如此。很多时候,对方眼中的最优选择,在我们看来未必合理,甚至可能显得荒唐。问题不是对方疯了,而是我们往往高估了自己对别人目标、约束和内部机制的理解。
也正因为如此,这本书的价值,不是它提供了多少聪明方法,而是它始终在提醒一件事:人会忘,人会偏,人会急着下判断,人还会被自己想当然的理性叙事骗过去。结构化分析的意义,说到底,就是给这些认知缺陷装上几道护栏。
先把路看清
很多决策之所以让人痛苦,不是因为没有选项,而是因为每条路通向哪里,看不清。
这时候,决策树法的意义就出来了。它像是在面前摊开一张未来地图:从当下这个决策点出发,往不同方向伸出枝条,每一条枝条都对应一种行动,每个节点后面又分出新的可能,最后落到不同结果上。再配上概率,很多原本只存在于脑中的模糊想象,就会一下子变得有形。
这种方法最大的好处,是让人能看见全局。你不再只是盯着眼前那一步,而是能顺着分支往后推,意识到某个看似简单的选择,后面其实连着完全不同的后果链条。很多决策一旦被画出来,味道就变了。原本以为是要不要做,最后发现真正的问题其实是做了之后,最有可能走向哪一类局面。
但这套方法也有一个诱人的陷阱。树画得越完整,越容易让人产生一种幻觉,仿佛所有可能性都已经被纳入考虑了。可现实并不会因为图画得漂亮,就停止制造意外。真正危险的,恰恰是那种已经想全了的自信。
把权衡摊在桌面上
有些时候,决策的难点不是未来路径太复杂,而是评判标准太多,彼此还互相打架。
比如选一套 IT 系统,录用一个候选人,决定退休后要不要换一种生活方式,这些问题都很少存在单一标准。便宜的可能不好用,好用的可能难维护,风险低的可能收益也低。人脑一旦同时处理太多维度,很快就会开始顾此失彼。刚还觉得成本最重要,下一秒又被安全性说服;才觉得长期收益关键,转头又被短期压力拉回来。
决策矩阵法的妙处,就在于它不让这些判断继续飘在空中,而是强迫你把它们落到纸面上。把选项横着列开,把标准竖着排好,再给每项标准设定权重、逐项打分,很多原本模糊的偏好和摇摆的直觉就会变得清晰。你不一定会因此得到一个完美答案,但至少会知道,自己究竟是在拿什么换什么。
在我看来,在它背后支撑的是边界感。标准可以由分析人员帮助整理,框架可以由分析人员搭建,但权重不能替决策者去给。因为一旦进入权重分配,事情就不只是分析,而是价值判断了。什么更重要,什么可以让步,什么是底线,这些终究应该由做决定的人自己承担。
分析人员可以把天平架好,却不能悄悄替别人往某一端多放几块砝码。
给仓促下结论踩一脚刹车
在某些场景下,真正的问题并不是大家没想法,而是结论下得太快。
一个新点子刚提出来,往往还没来得及展开,就已经有人开始说“这个不现实”、“执行成本太高”、“以前试过,不行”。另一种情况则正好相反。某个方案因为符合领导偏好,或者恰好踩中了团队当下的情绪,大家迅速形成一致,几句附和之后就进入执行,仿佛不同意见本来就不存在。
书里给出的“赞成—反对—错误—纠正法”,我觉得特别高明,它不是简单地列优缺点,而是往前多走了两步。
先列出赞成和反对,这是常规动作。真正有意思的是后面两项:寻找错误,制定纠正措施。
如果大家对一个方案过于乐观,那就要专门去挑赞成的毛病。它真有这么靠谱吗?有没有被忽略的代价?一旦落地,会不会冒出新的副作用?反过来,如果大家对一个想法下意识抵触,那就不能止步于否定,而要继续往前追问:这些问题有没有办法修正?风险能不能通过预案降低?方案本身能不能迭代,而不是直接丢弃?
它有一种刻意抵抗群体惯性的意味。人一旦身处集体,很容易顺着现场的情绪往前滑。越是看起来共识明确的时候,越需要有人把车踩住。不是为了唱反调而唱反调,而是为了给那些可能被情绪、偏见和从众心理压扁的可能性,留出一点生存空间。
很多糟糕的决定,并不是坏在没人反对,而是坏在反对来得太浅;很多有潜力的方案,也不是死于真问题,而是死于最初那几句顺手的否定。
改变现状要先看清阻力
任何试图推动改变的决策,最终都会撞上一堵墙。区别只在于,这堵墙是显性的,还是隐性的。
力场分析法之所以有力量,就在于它承认一件事:所谓现状,并不是什么中性的背景,而是推动力和约束力暂时达成平衡的结果。表面上看,事情似乎一动不动;实际上,底下永远有两股力量在拔河。
把推动变化的因素列出来,把阻碍变化的因素也列出来,再分别评估它们的强度,这个过程本身就很有冲击力。因为很多平时说不清、摸不着的阻力,一旦被写出来、打上分,立刻就会变得异常具体。预算限制、组织惰性、旧流程依赖、关键人物态度、部门间的不信任……这些原本像空气一样弥散的东西,忽然就有了重量。
也正是在这一刻,很多为什么推不动的困惑会突然变得清楚。问题可能根本不在于方向错了,而在于你一直在错误地发力。你拼命增强推动力,喊口号、做动员、提目标,可真正卡住局面的,可能是某一两个得分最高的约束因素。它们不被松动,前面的努力再多,也只是热闹。
比起一味加速,有时候更有效的做法,是先拆障碍。
看见机会也看见短板
按照顺着内外环境一起看的思路,SWOT 分析之所以经典,大概正是因为它足够朴素,也足够好用。
优势、劣势、机会、威胁,这四个维度看起来简单,而它真正有价值的地方却在于,它提醒我们,不要把外部环境和内部能力混成一团。很多人做判断时,最容易犯的错误就是把机会来了误当成自己就能抓住,把有优势误当成外部环境一定会配合。可现实里,这两者经常不是一回事。
把内部的强弱项和外部的机会威胁分开,再交叉去看,很多问题的轮廓会一下子清楚起来:哪些机会是自己真有能力承接的,哪些看起来诱人其实接不住;哪些威胁是客观存在但尚可应对,哪些则会精准打在自身短板上,形成放大效应。
它确实不是最精细的方法,或者可以说有点基础。可也正因为基础,它特别适合在项目初期拿来破冰。大家面对一个复杂问题时,最怕的是讨论一上来就失焦,东一句西一句,最后谁都没讲到点子上。SWOT 的价值,恰恰在于它能很快搭起一个共同的观察框架,让团队先站到同一张地图前面,再谈下一步往哪走。
决策背后都是人
很多方案在纸面上几乎无懈可击,最后却还是落不了地。问题往往不在逻辑,而在人。
一项决策能否推进,很多时候不取决于它论证得多漂亮,而取决于它影响了谁,触碰了谁的利益,又让谁感到被忽视、被冒犯,或者被动失去控制感。书里提到的影响矩阵法,特别像一面镜子,让人从方案本身转向方案落在不同人身上会发生什么。
把所有利益相关者列出来,再去判断他们对这件事有多在意,这项决策对他们又意味着什么,是积极、中性,还是消极。这样一做,很多原本只停留在抽象层面的政策讨论,就会立刻落地。你会发现,所谓执行阻力,往往不是来自宏大原则,而是来自非常具体的人和关系。
谁会因为这项调整失去资源?谁会因为流程变化增加负担?谁虽然不会公开反对,但心里已经开始积累不满?谁表面支持,实际上却可能因为利益受损而消极配合?这些问题如果不提前看清,等到政策公开之后再去补救,往往已经晚了。
这里面最有意思的一点,是它并不只是教人管理反对者,而是在提醒有一种更成熟的处理方式:如果某项决策注定会让某些人感到不舒服,那么最聪明的做法,不是等他们在公开场合爆发,而是在事情落地之前就先去谈。即使最终没法让对方完全认同,至少让他们感受到自己被提前看见、被认真对待。
很多敌意,不是因为利益受损本身,而是因为人在受损之前,连被解释和被尊重的机会都没有。
真正难的是系统
说到底,前面这些工具大多还是在帮助我们处理选项和人。可现实里最棘手的,往往既不只是选项,也不只是利益相关者,而是系统本身。
一旦问题进入复杂系统,事情就彻底不一样了。经济、政治、技术、组织、舆论,这些变量彼此缠绕,不再是一条线接着一条线,而是一张互相牵动的网。你动了其中一个点,别的地方未必按预期响应,反而可能绕一圈回来,在意想不到的位置反咬你一口。
很多原本出于好意的政策,最后之所以会走向相反结果,根子就在这里。人太习惯做线性推断了:做了 A,就会得到 B。可复杂系统偏偏不按这个逻辑运转。它更像一只难以驯服的怪兽,你以为自己拉动的是一根绳子,实际上碰到的可能是一整套相互咬合的齿轮。
复杂性管理程序法的提出就是为了试图解决这个问题,它要求分析人员手工去做一件很费脑子的事:把系统里的关键变量一个个列出来,再建立交叉影响关系,判断谁影响谁,是正向还是负向,影响强度大概有多大。接着再往下看,哪些地方形成了循环,哪些影响不是直接发生,而是绕了几层之后才显现。
作者特别强调应当关注反馈环。A 推动 B,B 又反过来进一步推动 A,这就是典型的正反馈。它会让系统自己把自己越推越快,最后失控。很多政策失败,不是因为第一步就错了,而是因为没有意识到系统里存在这样的自我放大机制。
当然,这种方法一旦变量太多,手工处理就会变得非常吃力。可即便如此,它依然有一种非常实用、却也非常强大的价值:它逼着人停下来,先别急着讲结论,而是先把系统拆开看。仅仅是这个动作本身,就已经比许多凭直觉做出的判断可靠得多。
因为很多时候,情报分析的核心是洞见因果网络。
专业人员协作指南
在很多经典谍战电影里,情报分析员总被拍成某种带有传奇色彩的角色,一个人窝在地下室,对着满墙线索苦思冥想,最后靠惊人的直觉把所有碎片拼成答案,顺手再拯救一次世界。
但现实往往没那么浪漫。真正复杂的分析工作,不会像个人英雄主义,更像一场高强度、跨专业、跨边界的协作工程。问题也随之而来,把一群聪明人拉进同一个会议室,或者同一个群聊里,真的就一定能得到更好的结论吗?
答案恐怕没有那么乐观。很多时候,协作并不会自动带来智慧;如果缺少方法,缺少节奏,甚至缺少最基本的讨论纪律,协作非但不能放大判断力,反而会把混乱、偏见和低效一起放大。
说到底,难的是如何让一群人真正有效地一起分析。
先看清你身处哪种协作里
面对复杂问题,除了信息不够,还有一种误区是还没把可能性摊开,就急着拍板。
更有效的方式,往往不是一上来就把所有人拉到一起开会,而是先发散,再趋同。先把网撒出去,再把线收回来。当然,这个事做起来并没有听上去那么简单。
在发散阶段,重点不是立刻形成统一意见,而是尽可能把问题的边界摸清,把变量找全,把不同路径都摆上桌面。谁掌握了什么线索,谁见过类似先例,谁能提供别人没想到的驱动力,先让这些东西充分冒出来。这时候,大范围的网络协作尤其有价值。不同步的讨论反而比面对面更高效,因为每个人都有时间想清楚再说,也不必在会议里被最强势的那个人带着跑。
很多高质量的判断,其实都不是在热火朝天的会上突然碰撞出来的,而是在人们各自沉淀、补充、修正之后,慢慢显形的。
但发散不能没完没了。信息铺得太开,讨论拖得太久,协作就会从丰富视角滑向失去焦点。所以到了某个节点,必须果断收拢,从大范围网络中挑出最关键、最可信、最能处理核心问题的人,组成一个规模受控的小团队。
这个阶段的任务不再是继续扩张可能性,而是压缩分歧、检验证据、比较假设、形成判断。这个团队不需要太大,人数一多,协调成本立刻上升,讨论质量也容易下降。小团队的价值,恰恰在于它有机会真正把复杂信息做淬炼 —— 不是把所有观点都平摊展示一遍,而是把最有解释力、最经得起挑战的判断留下来。
更细的一点在于,形成结论之后,最好由一个人来起草最终文本。不是因为集体智慧不重要,而是因为多人共写出来的东西,往往逻辑上没问题,文字上却容易发虚、发散、发硬。单人执笔能保证行文有统一的判断节奏和表达气质。写完之后,再把初稿抛回更大的协作网络中,让更多人审查、补证、挑刺。
这样一来,大网络负责打开可能性,小团队负责压实判断,外部审查再负责防止闭门造车。该放的时候放,该收的时候收,这才是协作真正该有的节奏。
人一多,问题就变了
很多人对协作的误解在于,总觉得只要团队成员足够聪明,结论自然就会更好。可现实往往正相反:越是一群聪明人坐在一起,越可能出现一种危险的错觉 —— 大家都很专业,所以讨论肯定是可靠的。
最麻烦的,恰恰不是知识水平不够,而是群体心理悄悄接管了判断过程。
最常见的陷阱,是锚定。第一个开口的人,尤其是职位更高、语气更笃定、表达更流畅的人,往往会不知不觉替整场讨论划出边界。后面的人看似还在发言,其实很多时候已经被这个最初框架套住了。你以为大家在共同探索,实际上只是在同一个起点周围来回兜圈子。
另一个更隐蔽的问题,是对达成一致的过度迷恋。人天然不喜欢冲突,也不喜欢把讨论拖得太难看。于是一个看起来还算说得过去的方案出现后,许多人会本能地选择顺水推舟。表面上看,这是团队效率;实际上,它可能只是集体过早妥协。真正更难、更有价值的方案,往往就死在这种差不多就行的和气里。
还有两种现象也很常见。
- 一种是社会惰化 —— 人一多,总有人开始默认“别人会想”、“别人会补”、“别人已经看到了”。
- 另一种是极化 —— 一群人讨论着讨论着,观点不但没有变得更稳,反而越来越激进。原本只是倾向,最后却像立场宣言。
这些问题最讽刺的地方在于,它们往往不是坏人造成的,而是一群本来很正常、也很认真工作的人,在群体环境里自然滑进去的。
要对抗这些陷阱,光靠大家理性一点是没用的。真正有效的,是让讨论结构本身逼着每个人把自己的思考摊出来,把隐性的偏好、模糊的判断、未经检验的直觉都放到桌面上。只有当想法被看见、被比较、被追问,协作才不至于沦为一场气氛良好的集体失误。
而且,团队里必须真的容得下异议。不是形式上问一句还有没有不同意见,而是让少数派真的有机会把话说完、把证据摆出来。哪怕只有一个真实的反对声音,都会迫使整个团队把原本想当然接受的东西重新检查一遍。很多时候,这一个声音,恰恰就是把团队从盲区里拉出来的那只手。
你是在说服别人,还是在寻找答案
有的人走进会议,是来赢的。
他们看待讨论,像律师打官司,也像辩手争胜。重点不是把问题弄清楚,而是把自己的方案推出去。于是,他们会天然偏爱那些支持自己立场的证据,对不利信息轻轻带过,把反对意见当成需要压住的阻力,把少数派视为妨碍效率的麻烦。这样的讨论表面热闹,实则不断制造输赢、阵营和防御姿态。到最后,大家争的早已不是问题本身,而是谁的面子能保住,谁的话更有分量。
这是一种鼓吹式的沟通。
可真正好的分析工作,需要的是另一种姿态:把讨论当成一次共同检验假设的过程。不是先选定立场,再搜集弹药;而是把自己的判断也摆上台面,接受别人拆解、质疑、修正。你不是为了保住观点而发言,而是为了离更可靠的答案更近一点。
这才是质询式的协作。
这两种模式看起来只差一点点,结果却完全不同。前者把会议变成角力场,后者把会议变成实验室;前者关心谁压过了谁,后者关心什么才经得起推敲;前者害怕少数意见,后者恰恰需要它来照亮盲区。
很多团队效率低,不是真的因为能力不够,而是因为大家表面上在一起解决问题,实际上却在同时进行多场彼此冲突的自我辩护。
结构化分析方法的验证
任何一门声称能提升思考质量的学问,迟早都会撞上一道绕不过去的问题:你怎么证明它真的有用?
作者并没有急着替结构化分析方法做一套漂亮的辩护,而是先把问题本身拆开来看:在一个高度不确定、变量缠绕、结果常常无法简单归因的世界里,我们到底该拿什么去检验一种思维工具的价值?
它没有落入非得拿出一份完美实验报告才算数的执念里,而是非常坦率地承认,现实世界并不是实验室,很多事情本来就不可能被测得那么干净。也正因为这种坦率,它反而比那些看起来更科学的空泛论证更有说服力。
真实世界装不进实验室
很多人一谈验证,第一反应就是做实验。好像只要把分析人员分成两组,一组用结构化方法,一组不用,再比一比谁判断得更准,问题就解决了。
可惜,事情远没有这么简单。
传统的药物试验之所以能成立,是因为它可以尽量控制变量。但分析工作不是这样。真正影响分析结果的因素太多了:任务本身的性质、分析人员的经验、团队内部的讨论方式、组织文化、信息质量、时间压力,甚至连当天的会议氛围都可能改变结果。你几乎不可能把这些东西一项项剥离,再得出一个纯粹由方法造成的结论。
更棘手的是,情报分析面对的本来就是高不确定性的对象:在这种环境下,能做到七成准确,已经相当不错了。也就是说,即便一次分析最后错了,也不能轻易反推说这个方法无效。它可能是分析员判断失误,可能是情报本身不完整,也可能只是现实本来就充满偶然。很多关于方法有效性的争论,问题不在于有没有数据,而在于大家默认错误结果一定意味着错误方法。可在高度不确定的世界里,这个推论本身就站不住脚。
菲利普·泰特洛克曾做过一项很有名的研究,结论之一是情景设计会降低专家预测的准确率。这个结果后来常被拿来质疑情景法的价值。
情报界从来不是拿情景法去押注某一个唯一未来,它真正的用途,是展开多个可能路径,并从中提炼预警信号。换句话说,它本来就不是单点预测工具。你偏要拿是否猜中唯一结果去检验它,等于一开始就把尺子拿错了。这就像你拿跑车测试标准去评价越野车,最后得出它速度不够快,所以设计失败。问题不是车不行,而是你根本没在看它真正要解决什么问题。脱离真实使用场景谈验证,很多时候只是把问题伪装得更像问题而已。
先问它在修正什么毛病
既然现实太复杂,无法指望一套干净利落的实证体系来一锤定音,那还怎么判断这些方法值不值得用?
作者认为,应该先看它有没有表面效度。意思就是,不必先追问它是否神奇到能稳定提升最终准确率,而是先问两个更基础的问题:它原本是为了修正人脑的哪种缺陷而设计的?它在实际操作中,有没有真的对这个缺陷起到补偿作用?
这个思路一下子把问题拉回到了常识层面。
人类的工作记忆有限,这是心理学反复验证过的事实。既然如此,把复杂问题拆进表格、矩阵、图示里,显然就比全靠脑子硬扛更可靠。你不需要先做出一百组双盲实验,才能承认这一点。只要认真做过复杂分析,大多都会明白:写出来、画出来、摊开来看,本身就是一种认知增益。
再比如,人很容易接受第一个看起来差不多的答案,而不愿意继续往下挖。赫伯特·西蒙把这种倾向称为满意法则。既然这是思维中的常见毛病,那么那些强迫分析者把备选假设逐一列出、逐项比较、不能草草收工的方法,天然就有价值。竞争性假设分析法之所以重要,也正是在这里。它未必保证你一定得出正确答案,但它至少能减少你过早停下来的概率。
也就是说,评价这类方法,不一定非要死盯结果对不对,更可以先看它是否在改善思考过程本身。
这其实是一种很成熟的视角。因为在复杂世界里,很多失败并不是因为人不聪明,而是因为人在关键环节太容易受自身局限摆布。结构化方法最重要的价值,往往不是替你预测未来,而是替你清除那些让判断变形的旧毛病。
只要这一点成立,它就已经不是无足轻重的小技巧,而是实实在在的思维矫正工具。
别再只看成败
与其纠结最后猜没猜中,不如先看分析过程有没有变得更好。这个转向非常关键。因为成败常常受太多外部因素影响,而过程质量反倒更容易被观察、比较,也更接近这些方法真正发挥作用的地方。
比如,使用结构化方法之后,信息搜集的视野有没有更宽?分析报告的论证是否更清楚?推理路径是不是更透明?团队成员之间的分歧,有没有被更明确地呈现出来?有没有留下足够清晰的审查线索,让别人能看懂结论是怎么来的?
这些问题看起来没有最终准确率那么耀眼,但它们更能反映一套分析方法是否真的在提升工作质量。
像关键假定检查法,可以抽样比较使用与未使用该方法的报告质量差异,也可以观察分析人员在讨论前后,他们列出的关键假定发生了多大变化。这个变化本身就很有价值,因为它能反映思考是否真正被推进了,而不只是走了个形式。
交叉影响矩阵法则可以通过对照方式来检验。让两个团队处理同一个问题,一组掌握这套方法,一组不掌握,再比较他们最终报告在完整性和透彻度上的差别。不是看谁押中答案,而是看谁看得更全、讲得更透。
至于指标验证因子法。完全可以翻旧报告,统计那些模糊、空泛、其实没有诊断意义的指标出现得有多频繁,再去看使用该方法后,这类废话是不是明显减少了。这样的检验并不宏大,却很扎实,因为它直接触到了日常工作里的真实毛病。
作者没有在追求神迹,也不把方法神化成一剂包治百病的灵药。他只是脚踏实地地问:这套东西有没有让工作变得更细、更清、更可复核?如果答案是肯定的,那它就已经值得被认真对待。
很多时候,我们总想用一个足够响亮的结果来证明某种改革成功了。可真正成熟的制度建设,往往不是靠一次惊艳的命中,而是靠无数次不起眼的改进,把日常工作慢慢推到一个更稳的位置上。
改革要从内部长出来
就算大家都同意这些方法值得研究、值得推广,那到底应该由谁来推动?
作者在这个问题上态度非常明确。他并不看好那种由外部顾问主导、挂着研究中心或创新机构名头的推进方式。理由其实也不复杂:这类模式常常热闹得很,报告写得漂亮,合同金额也不小,但对一线分析人员每天究竟怎么工作,触动往往极其有限。它说中了很多组织变革最常见的失败路径:总结经验的人,不是执行工作的人;设计制度的人,也听不见现场真正的摩擦和阻力。于是最后往往形成一种荒诞局面 —— 经验被总结了一大堆,真正的工作却原封不动。
书中引用的那项关于经验教训的研究,把这个问题说得更直白:组织里最常见的断裂,不是没人总结,而是总结和落实之间压根没接上。负责提炼经验的人,未必知道一线最需要什么;而那些真正要执行的人,也未必会把这些抽象成果当回事。再加上很多所谓经验从一开始就没有明确受众,最终自然只能躺进档案柜里吃灰。
所以作者最后的呼吁,真正有效的验证和改进,必须扎根在业务内部,至少也要由和业务现场高度贴近的人来主导。说得更形象一点,鸡蛋从外打破,是食物;从内打破,是生命。 组织里的改革也是一样。若只是由外部力量强行敲开,往往只会制造声势、留下文件,甚至变成一场看上去很热闹的加工;只有当一线人员真正意识到问题、愿意调整方法,并把这些工具带回自己的日常判断里,改革才算真正活了起来,才具备持续生长的可能。
因为只有这样,方法才不会停留在培训手册里,也不会变成一套供人展示专业姿态的话语系统。它必须进入日常流程,进入具体任务,进入那些有压力、有分歧、有不确定性的真实场景里,才算真正活过来。
结构化分析方法的未来
一本讨论思维与分析方法的书,到了收尾处最容易落入两种窠臼:一种是把前文再总结一遍,像一次规规矩矩的复盘;另一种是顺势拔高,用几句响亮的话把全书送上一个看似漂亮的句号。可这本书没有这么做。它在最后留给读者的,不是一段程式化的总结,而是一场很有分量的推演:作者把自己提出的方法重新摆上桌面,认真审视这套方法未来到底能走多远。
很多人写方法论,最擅长的是证明它为什么正确;但真正难得的,是愿意把它放进复杂现实里,接受组织环境、资源条件、代际变化和技术演进的反复拷问。只有经得住这种拷问,一套方法才不只是纸面上的漂亮设计,而可能真的进入现实世界。
所以,作者讨论这套方法的未来时,并没有靠热情和信念往前推,而是照着一套严格的分析流程,把问题拆开来看。他们先把影响未来发展的关键因素一项项拎出来,既看组织内部,比如管理层是否支持协作、虚拟协作技术是否成熟,也看外部约束,比如预算变化、分析人员的代际更替。这一步其实很关键,因为它提醒我们,任何方法能不能推广,从来不只取决于它好不好,更取决于它能不能嵌进现实。
接下来,作者把这些变量放进交叉影响矩阵中,逐一分析它们之间是相互推动,还是彼此掣肘。作者没有为自己的理论唱赞歌,而是在老老实实地排查风险、识别阻力,甚至承认某些理想条件未必总能成立。
矩阵推演之后,一些真正起决定作用的力量就浮了出来。最重要的,不是某个孤立的工具本身,而是几股更深层的变化正在同时发生:管理层是否愿意推动协作文化,协作技术是否足够好用,用户是否已经习惯电子化协作产品,以及一代新的分析人员是否正在接过主导权。
其中最有意思的,还是人的变化。作者敏锐地看到,时间并不是中性的,它往往天然偏向那些更适应新环境的人。随着习惯单兵作战、偏好封闭工作模式的一代人逐渐淡出,成长于互联网、社交网络和在线协作环境中的新一代分析人员,会更自然地接受共享、讨论、共创这类工作方式。放在这里,结构化分析方法就不只是若干技巧的集合,它更像是一套适合协作时代的思维接口。
很多时候,一种方法推广不起来,不一定是因为它不够先进,而是因为它诞生得太早,落在了不适合它生长的组织土壤里。等到工具成熟了、习惯变了、使用者换代了,它才突然显得顺理成章。从这个意义上说,方法的命运,常常也和时代节奏绑在一起。
作者并没有因此变得盲目乐观。他们很清楚,再好的趋势判断,也必须落到现实条件上。要让协作真正成为工作常态,需要预算支撑,需要培训投入,也需要管理层持续而明确的背书。这些条件听起来很朴素,甚至有点老生常谈,但恰恰是最容易被忽略的地方。组织中的很多变革,最后不是死在理念上,而是死在资源没跟上、培训断了档、管理者热情只维持了两个月。
这一点其实不只适用于情报分析。放到企业管理、产品决策、研发协作,甚至医院这种高风险组织里,也同样成立。大家都喜欢谈方法升级、流程优化、认知跃迁,但说到底,真正能让一套方法活下来的,往往还是那几个最现实的问题:有没有人持续推动,有没有钱投入,有没有时间训练,有没有制度把它固定下来。没有这些,再好的方法也只是会议室里短暂流行的一阵风。
也正因为前面把现实约束讲清楚了,作者对未来工作场景的想象才显得不空洞。他描绘的不是一幅遥远的乌托邦,而是一个沿着现有趋势自然延伸出来的协作世界:分析人员通过虚拟身份进入在线协作空间,与不同地区、不同背景的专家一起工作;项目刚开始时,不再各自埋头写报告,而是先借助结构化方法把关键假设、主要分歧、信息缺口和可能路径摊开来讨论;一些原本只能靠经验和直觉硬扛的问题,也开始被放进共享的分析框架中反复推演。
很多低质量决策,并不是因为信息完全缺失,而是因为信息分散、逻辑不透明、讨论缺乏共同语言。结构化方法真正珍贵的地方,也许恰恰就在这里。它不只是帮助个人想清楚,更重要的是,它让一群人有机会在同一个框架下把问题说清楚。
作者进一步把视野从情报界扩展到了商业和医疗领域。一旦跳出专业边界,你会发现,结构化分析方法之所以重要,并不是因为它只服务某个行业,而是因为它试图解决的是更普遍的人类问题:人总会过度自信,会忽略反例,会急于下结论,会在复杂问题面前寻找最省力的解释。只要这些认知偏差还存在,对抗偏差的方法就不会失去价值。
也正因此,这套方法进入企业、医院乃至更多高风险决策场景,其实一点都不奇怪。对于企业来说,在决策早期多花一些时间做结构化推演,可能就能避免后期代价高昂的战略误判;对于医疗系统来说,越是复杂、时间紧、信息不完备的场景,越需要一套能帮助团队共同识别风险、澄清假设、提前暴露盲点的工具。说到底,结构化分析方法之所以有跨行业生命力,是因为它回应的不是行业特性,而是认知局限。
任何新方法在推广过程中都会遭遇同一种质疑:你怎么证明它真的有用?这种质疑其实并不过分。方法论最怕的,就是讲起来精妙,实际却只是一层包装过的仪式感。作者认为,真正让质疑闭嘴的,从来不是概念本身,而是可比较、可验证的结果。一些实际研究和对比证据,说明使用结构化方法的分析报告,在完整性、逻辑透明度以及用户信任度上都更有优势。这个结论并不夸张,反而非常朴素。因为当一份报告不只是告诉你结论是什么,还能清楚展示它是怎么推到这一步的,决策者自然更容易信任它。信任很多时候并不来自权威口吻,而来自过程的可见性。
更重要的是,当分析质量和透明度真正提高之后,用户的角色也会发生变化。决策者不再只是坐在最后一环被动接收结论的人,他们会开始主动要求不同路径的推演,希望看到关键假设的拆解,甚至直接参与到某些角色扮演式的讨论中来。这种变化非常关键,因为它意味着分析不再只是把答案交上去,而是变成了分析者与决策者共同探索问题的过程。
结构化分析方法的价值,最终并不只是提升某一份报告的质量,而是改变组织内部关于如何思考、如何讨论、如何决策的基本方式。它试图建立的,是一种共享的问题处理语言。一旦这种语言真的被分析者和决策者共同掌握,知识工作才算真正进入更成熟的阶段。
结语
合上《情报分析:结构化分析方法》,我最强烈的感受,其实并不是又学到了一套新工具,而是这本书几乎把人为什么会想错这件事讲透了。
这本书的价值,不只是提供了多少方法,而是始终紧紧扣着一个朴素却常被忽视的事实:人的大脑当然很好用,但它远远谈不上可靠。它有速度,有直觉,有经验,也同样有偏见,有盲区,还有一套极擅长替自己圆场的本事。很多时候,真正把人带偏的,并不是信息不够,而是我们处理信息的方式出了问题。
也正因为如此,这本书反复在做的,其实都是同一件事:不要轻易把我觉得当成我知道。
- 在直觉和判断之间,最好先垫上一层结构;
- 在观点和结论之间,最好多加一道检验;
- 在团队讨论里,别让异见只能靠运气出现,而要给它留出正式的位置;
- 在做决定之前,也尽量把假设、证据、风险和代价一项项摊开来看。
它并不贩卖一种过于轻松的乐观。它没有承诺说,只要用了结构化分析方法,判断就一定不会出错。恰恰相反,它给人的启发反而更克制:既然我们很难彻底摆脱认知局限,那就承认这一点,然后用纪律、工具和协作,尽量少被自己的本能牵着走。
说到底,这本书谈的并不只是情报工作。它更像是在讨论一种面对复杂世界时应有的思维姿态。不是把人训练成机器,而是因为人终究不是机器,才更需要借助结构来保护自己,约束自己,也校正自己。
在今天这个大语言模型(LLM)发展突飞猛进的时代,重读这套方法论,你会发现它不仅没有因为技术迭代而过时,反而展现出了一种令人心惊的独特价值与前瞻性。
我们正身处一个前所未有的认知环境中:机器正在以前所未有的速度、广度和流畅度替我们思考。面对大模型展现出的惊人能力,人们极易掉进一种新的高手神话陷阱 —— 将 AI 视为一个全知全能的超级大脑,在潜意识里把它当成可以交付最终判断的神谕。当你输入一个复杂问题,几秒钟后屏幕上就会流淌出逻辑严密、排版精美、语气笃定的长篇大论。
但这恰恰是《情报分析》所警告的最危险的时刻。用书中的双重加工理论来审视,大语言模型的底层运行逻辑(基于海量数据的概率预测和文字补全),本质上是一个规模空前庞大、算力极度暴涨的数字版系统一。
它极度擅长模式识别、快速归纳,并且不知疲倦。但同时,它也继承并放大了系统一的致命缺陷:它没有真实的逻辑推理底座,它会产生幻觉,它极其擅长用最顺滑的叙事把漏洞百出的逻辑包装起来。更可怕的是,如果你带着预设立场去提问,它会完美地迎合你的证实偏见,为你罗列出一堆似是而非的支撑材料。当人类天然爱走捷径的认知偏见,撞上 AI 极具欺骗性的包装谬误,如果我们没有一套硬性的防御机制,就会在不知不觉中掉进比过去更深、更舒适的认知陷阱——我们以为自己借助科技看清了全貌,实际上只是在更高维度上被顺滑的故事彻底催眠。
这正是结构化分析方法在 AI 时代的定海神针之效。它冷酷地提醒我们,真正可靠的判断,绝不能是一个“Prompt 进,结论出”的黑箱操作。
在这个时代,结构化方法不是被 AI 替代了,而是成为了驾驭 AI 的唯一准绳。面对 AI,我们最需要的不是退化为盲从的提问者,而是要成为清醒的系统架构师。我们要秉持Do one thing, and do it well的极简主义和务实哲学,把 AI 剥离出神坛,强行将它拆解并嵌入到结构化分析的各个独立节点中,作为我们系统二的强力外挂:
- 不要让 AI 直接给你答案,而是把它当成不知疲倦的发散机器。在形态分析法和星爆法中,让它穷尽那些极具破坏力的边缘假设,逼迫团队看见那些因太不合常理而被大脑自动过滤掉的致命选项。
- 不要让 AI 替你做战略决策,而是让它在竞争性假设分析法(ACH)中扮演毫无感情的魔鬼代言人。剥离了组织内部的权力压制和人际消耗,让 AI 扮演绝对的怀疑论者,死磕你逻辑链条上的每一个脆弱假定。
- 不要沉迷于 AI 漂亮的长篇大论,而是逼迫它把隐秘的因果链外化。让它把混乱的局势强行转化为交叉影响矩阵、决策树和维恩图,让信息在高度结构化的文本块和父子切片中无所遁形。
我们身处一个信息不仅过载,甚至能被机器无限、自动生成的环境里。快速判断太容易了,让 AI 替我们下结论也太舒服了。真正难的,是在下判断之前,先让自己慢半步。多做一点拆解,多保留一点怀疑,多给人类和系统一次被纠正的机会。
而那种我可能会错,所以我要给错误留一个出口的意识,在算法与算力即将接管大部分脑力劳动的明天,也许正是人类理性最后,也是最坚固的底色。
